6fach LUMILED 3W/ 5W für Tauchlampenkopf auf engstem Raum
Moderator: T.Hoffmann
Hallo zusammen!
Ich habe vor, für eine Tauchlampe folgende Konstruktion zusammenzusetzen:
Wichtig hierbei ist, daß das Ganze etwa die Form eines G 5.3er Strahlers bekommen muss und auf 12-V-Basis betrieben wird. Das komplette Teil (Platine zur Wärmeableitung, Widerstände und Steckkontakte) kommt in einen Tauchlampenkopf, der aus Alu gefräst ist, die Wärmeableitung ist also gewährleistet. Sieht folgendermaßen aus:
Kann mir jemand dabei behilflich sein, das so zu optimieren, daß die LEDs lange halten und meine Lichtausbeute optimiert ist?
MfG,
MerEtCiel
Ich habe vor, für eine Tauchlampe folgende Konstruktion zusammenzusetzen:
Wichtig hierbei ist, daß das Ganze etwa die Form eines G 5.3er Strahlers bekommen muss und auf 12-V-Basis betrieben wird. Das komplette Teil (Platine zur Wärmeableitung, Widerstände und Steckkontakte) kommt in einen Tauchlampenkopf, der aus Alu gefräst ist, die Wärmeableitung ist also gewährleistet. Sieht folgendermaßen aus:
Kann mir jemand dabei behilflich sein, das so zu optimieren, daß die LEDs lange halten und meine Lichtausbeute optimiert ist?
MfG,
MerEtCiel
jo da entwickelt sich ne ganz schöne wärme. und ich glaub so 150° am kopf is nich so angenehm.
aber wenn du das echt so amchen willst würde ich dann immer 3 in reihe und dazu ne konstantstromquelle bauen, damit die lichtausbeute stabil bleibt.
aber wenn du das echt so amchen willst würde ich dann immer 3 in reihe und dazu ne konstantstromquelle bauen, damit die lichtausbeute stabil bleibt.
HAllo MerEtCiel,
ich arbeite an einem ähnlichen Projekt, jedoch will ich das ganze nicht unter Wasser benutzen sondern am Fahrrad. Ist aber die gleiche problematik, möglichst klein, extrem hell und lange Leucht dauer. Bei dir kommt ja noch Wasserdicht dazu, aber das ist ja Gehäuseabhängig und hat nix mit den LEDs zu tun, also doch das gleiche Projekt
Bevor ich es vergesse was ist den das für eine Optik, bzw. Reflektor? Vielleicht mit Quellenangabe.
11,1Volt mit 3 LEDs (a 3,7Volt) ist schon mal sehr gut um mit 12 Volt zu arbeiten. Dann brauchst nur 0,9Volt am Vorwiderstand in Wärme verbraten. Ich gehe jetzt einfach von 1000mA Strom bei den K2 Typen aus. Dann wäre für 3 LEDs ein 1 Ohm Widerstand optimal. Leistung sollte der Widerstand 1W, jeodch würde ich aufgrund der etwas größeren Fläche 2-3Watt Typen nehmen.
Das ergibt dann bei dir 2x (3LED Module + Widerstand)
Ich würde dann das ganze über zwei Schalter einfach zuschalten, somit hast du 2 Leuchtstufen, bzw. falls was defekt geht (z.B. eine 3er LED Kombination ausfällt) hast du auch eine Redudanz eingebaut, so das nicht gleich im Dunkeln sitzt.
grüßle zuBBu
ich arbeite an einem ähnlichen Projekt, jedoch will ich das ganze nicht unter Wasser benutzen sondern am Fahrrad. Ist aber die gleiche problematik, möglichst klein, extrem hell und lange Leucht dauer. Bei dir kommt ja noch Wasserdicht dazu, aber das ist ja Gehäuseabhängig und hat nix mit den LEDs zu tun, also doch das gleiche Projekt
Bevor ich es vergesse was ist den das für eine Optik, bzw. Reflektor? Vielleicht mit Quellenangabe.
11,1Volt mit 3 LEDs (a 3,7Volt) ist schon mal sehr gut um mit 12 Volt zu arbeiten. Dann brauchst nur 0,9Volt am Vorwiderstand in Wärme verbraten. Ich gehe jetzt einfach von 1000mA Strom bei den K2 Typen aus. Dann wäre für 3 LEDs ein 1 Ohm Widerstand optimal. Leistung sollte der Widerstand 1W, jeodch würde ich aufgrund der etwas größeren Fläche 2-3Watt Typen nehmen.
Das ergibt dann bei dir 2x (3LED Module + Widerstand)
Ich würde dann das ganze über zwei Schalter einfach zuschalten, somit hast du 2 Leuchtstufen, bzw. falls was defekt geht (z.B. eine 3er LED Kombination ausfällt) hast du auch eine Redudanz eingebaut, so das nicht gleich im Dunkeln sitzt.
grüßle zuBBu
Ich arbeite an einer Anordnung die so etwa aussieht, bzw. sehen wird:
Draufsicht:

Seitenansicht:

Bei meinem Projekt bin ich mir aber noch etwas unschlüssig was die Anordnung der LEDs angeht, will noch ein wenig mit probieren.Ich bin der Meinung das ich daurch den Reflektor besser ausnütze und weiter in die Ferne leuchten kann.
Das ganze muss auf jeden Fall auf ein Kupferstück angebracht werden damit die Wärme schnell an Gehäuse weggebracht wird.
Draufsicht:

Seitenansicht:

Bei meinem Projekt bin ich mir aber noch etwas unschlüssig was die Anordnung der LEDs angeht, will noch ein wenig mit probieren.Ich bin der Meinung das ich daurch den Reflektor besser ausnütze und weiter in die Ferne leuchten kann.
Das ganze muss auf jeden Fall auf ein Kupferstück angebracht werden damit die Wärme schnell an Gehäuse weggebracht wird.
- Neo
- Auserwählter

- Beiträge: 2631
- Registriert: Fr, 25.02.05, 23:22
- Wohnort: hessen-wisbaden
- Kontaktdaten:
also ich würde dir auch K2 LEDs empfehlen
die sind effizienter und heller als die luxeon 5 und machen weniger wärme als die 3W luxeon
3 in reihe ist schon gut aber mit einem wiederstand würde ich das nicht mache
Leiber 2 konstantstromquellen und ich würde nicht ganz bis 1A gehen 750mA ist besser
und immer noch verdammt hell
die sind effizienter und heller als die luxeon 5 und machen weniger wärme als die 3W luxeon
3 in reihe ist schon gut aber mit einem wiederstand würde ich das nicht mache
Leiber 2 konstantstromquellen und ich würde nicht ganz bis 1A gehen 750mA ist besser
und immer noch verdammt hell
-
silversurfer
- Super-User

- Beiträge: 83
- Registriert: Mi, 28.06.06, 16:44
Hey, wenn das ne Tauchlampe ist und Du von innen irgendwie Kontakt zum Metallgehäuse (wenn aus Metall) bekommst, dann könnte man doch darüber die Wärme abführen. Ist ja eh im Wasser das Ding.
- P.Sparenborg
- Site Admin

- Beiträge: 1276
- Registriert: Di, 28.12.04, 19:32
Ich möchte mich meinen Vorredner anschließen und Ihnen die verwendung von K2 LEDs empfehlen. Diese sind für Temperaturen für bis maximal 150°C geeignet und somit sehr viel besser für Ihr Projekt als Luxeon III oder V.
Bitte beachten sie, dass Luxeon K2 LEDs(genau wie auch andere Luxeon Typen) eine sehr starke Wärmeentwicklung haben. Um bei dem von Ihnen beschriebenen Aufbau auf eine Temperatur von möglichst unter 120°C zu kommen benötigen sie einen massiven Kühlkörper mit sehr großer Kühlfläche oder besser noch einer zusätzlichen aktiven Kühlung.
Bitte beachten sie, dass Luxeon K2 LEDs(genau wie auch andere Luxeon Typen) eine sehr starke Wärmeentwicklung haben. Um bei dem von Ihnen beschriebenen Aufbau auf eine Temperatur von möglichst unter 120°C zu kommen benötigen sie einen massiven Kühlkörper mit sehr großer Kühlfläche oder besser noch einer zusätzlichen aktiven Kühlung.
-
kruemi
- Mini-User
- Beiträge: 6
- Registriert: Fr, 29.09.06, 07:28
- Wohnort: St. Gallen / Schweiz
- Kontaktdaten:
Also wegen Kühlung und Tauchlampen. Das ist kein Problem, man muss nur die Wärme irgendwie aufs Gehäuse kriegen. Viele Klassische Halogen Tauchlampen darf man sogar nur unter Wasser betreiben, weil sie an der Luft überhitzen würden (viele der 12-Volt Halogenleucthen werden auch mit 14.4V betrieben, was dank der Kühlung nicht mal so problematisch ist).
Ich plane auch, eine Tauchlampe zu bauen (bzw. mein Sohn und ich). Die Steuerschaltung würde ich ohne Vorwiderstand sondern mit ner einfachen Schaltung mit ner Drossel und nem Transistor (Schaltznetzteil) bauen. Damit wir shcon mal nicht n Haufen Energie unnötig verbraten, was sich poitiv auf die Wärmeentwicklung sowie auf die Lebensdauer des Akkus auswirkt.
Meine Frage ist: Wenn ich ne gute Tauchlampe ersetzen will, was braucht's da an LEDs?
Für ne 20W Halogen werden da Lichtströme von 350lm angegeben (10° Spot). Wenn ich das Umrechne, köme ich auf den Einsatz hunderter von LEDs!
Und von der Energieefiizient her scheint es z.T., wenn ich de Werte anschaue, auch sinnvoller zu sein, eine höhere Anzahl schwächerer LEDs einzusetzen (z.B. 1443018008). Denn die "LUXEON K2 LXK2-PW14-U00, weiß, 120lm" z.B. brauch ewa 4W, d.h. ca. 30lm/W. Während 0.5Watt LED weiß 14000mcd 75° 5mm 3.5V mit 0.5W ca. 18lm bringt, d.h. immerhin 36lm/W.
Und ich würde stark davon Abraten, von 12V 0.9V über einem Vorwiderstand verbraten zu wollen. Denn wenn die Batterie neu ist, hat sie eine höhere Spannung als diese 12V! Je nach Typ bis zu 14V. Dann ast du über dem Widerstand statt 0.9V plötzlich 2.9V, das heisst, es rauscht dir plötzlich etwa der 3fache Strom duch die LEDs! Und wenn die Spannung dann unter Last absinkt, kann die von der Batterie her bis unter 10V abfallen, dann geht gar nix mehr. Und es haben auch nicht alle LEDs denselben Spannungsabfall.
Entweder verbrätst du einen massiv grösseren Anteil der Energie auf nem Vorwiderstand (indem du die Sache so dimensionierst, dass der Spannungsabfall auf dem Widerstand grösser ist) oder du machst die Sache geregelt.
bye
kruemi
Ich plane auch, eine Tauchlampe zu bauen (bzw. mein Sohn und ich). Die Steuerschaltung würde ich ohne Vorwiderstand sondern mit ner einfachen Schaltung mit ner Drossel und nem Transistor (Schaltznetzteil) bauen. Damit wir shcon mal nicht n Haufen Energie unnötig verbraten, was sich poitiv auf die Wärmeentwicklung sowie auf die Lebensdauer des Akkus auswirkt.
Meine Frage ist: Wenn ich ne gute Tauchlampe ersetzen will, was braucht's da an LEDs?
Für ne 20W Halogen werden da Lichtströme von 350lm angegeben (10° Spot). Wenn ich das Umrechne, köme ich auf den Einsatz hunderter von LEDs!
Und von der Energieefiizient her scheint es z.T., wenn ich de Werte anschaue, auch sinnvoller zu sein, eine höhere Anzahl schwächerer LEDs einzusetzen (z.B. 1443018008). Denn die "LUXEON K2 LXK2-PW14-U00, weiß, 120lm" z.B. brauch ewa 4W, d.h. ca. 30lm/W. Während 0.5Watt LED weiß 14000mcd 75° 5mm 3.5V mit 0.5W ca. 18lm bringt, d.h. immerhin 36lm/W.
Und ich würde stark davon Abraten, von 12V 0.9V über einem Vorwiderstand verbraten zu wollen. Denn wenn die Batterie neu ist, hat sie eine höhere Spannung als diese 12V! Je nach Typ bis zu 14V. Dann ast du über dem Widerstand statt 0.9V plötzlich 2.9V, das heisst, es rauscht dir plötzlich etwa der 3fache Strom duch die LEDs! Und wenn die Spannung dann unter Last absinkt, kann die von der Batterie her bis unter 10V abfallen, dann geht gar nix mehr. Und es haben auch nicht alle LEDs denselben Spannungsabfall.
Entweder verbrätst du einen massiv grösseren Anteil der Energie auf nem Vorwiderstand (indem du die Sache so dimensionierst, dass der Spannungsabfall auf dem Widerstand grösser ist) oder du machst die Sache geregelt.
bye
kruemi
also 5mm leds würde ich abraten, dafür ist die leistung einfach zu schwach. wenn du 4 k2 in reihe schaltest kommst du vllt auf deine Akkuspannung, dann brauchst du keinen widerstand, weiss nur nicht wie das dann mit spannungsabfall ist. Aber bei 4 k2 hättest du einen lichtstrom von mindestens 400lm, also noch heller als so eine andere tauchlampe da.
Fightclub hat geschrieben:... dann brauchst du keinen widerstand, ...
LEDs nie ohne Strombegrenzung laufen lassen, auch wenn man meint die Spannung "könnte" passen. Strombegrenzung -> Vorwiderstand
grüßle zuBBu
-
kruemi
- Mini-User
- Beiträge: 6
- Registriert: Fr, 29.09.06, 07:28
- Wohnort: St. Gallen / Schweiz
- Kontaktdaten:
kruemi
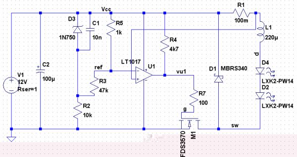
Ich hab mir mal kurz ne Schaltung zusammenstudiert (noch nix gebaut oder getestet). Aber so sollte man ne stabile Versorgung hinkriegen, ohne viel Energie über nem Vorwiderstand verbraten zu müssen.
bye
bye
Zuletzt geändert von kruemi am Fr, 29.09.06, 15:20, insgesamt 1-mal geändert.
Also ich sehe nur einen schwarzen Bildschrim ... bzw. Foto.kruemi hat geschrieben: Ich hab mir mal kurz ne Schaltung zusammenstudiert (noch nix gebaut oder getestet). Aber so sollte man ne stabile Versorgung hinkriegen, ohne viel Energie über nem Vorwiderstand verbraten zu müssen.
bye
kruemi
-
kruemi
- Mini-User
- Beiträge: 6
- Registriert: Fr, 29.09.06, 07:28
- Wohnort: St. Gallen / Schweiz
- Kontaktdaten:
Und natürlich muss am Ausgang des LM339 (oder welchen comparator man auch immer verwendet, ein einzelner low-power opamp mit OC ausgang wäre hier bestens geeignet) noch ein Widerstand hin.
Auch Kapazitäten habe ich keine eingefügt, da müsste ich noch etwas Gehirnschmalz drauf verwenden, wo denn nun was sinnvoll wäre.
Auch die Induktivität der Spule ist nur mal so eingesetzt, weil der Spulentyp usw. dann doch vom Strombedaf der LED(s) abhängt.
Weiter könnte man über einen ersatz des Transistors durch einen FET oder MOSFET nachdenken. Auch die Strommessung über einen Shunt ist nicht das nonplusultra, aber andere Lösungen bedeuten dann doch einiges mehr an Aufwand.
Ob als Freilaufdiode wirklich eine schotky-diode verwendet werden muss, oder ob auch eine standard si-diode genausogut (nicht wesentlich mehr verlustleistung) kann ich so nicht gerade sagen. Es bleibt also noch genügend Raum für optimierungen
kruemi
Auch Kapazitäten habe ich keine eingefügt, da müsste ich noch etwas Gehirnschmalz drauf verwenden, wo denn nun was sinnvoll wäre.
Auch die Induktivität der Spule ist nur mal so eingesetzt, weil der Spulentyp usw. dann doch vom Strombedaf der LED(s) abhängt.
Weiter könnte man über einen ersatz des Transistors durch einen FET oder MOSFET nachdenken. Auch die Strommessung über einen Shunt ist nicht das nonplusultra, aber andere Lösungen bedeuten dann doch einiges mehr an Aufwand.
Ob als Freilaufdiode wirklich eine schotky-diode verwendet werden muss, oder ob auch eine standard si-diode genausogut (nicht wesentlich mehr verlustleistung) kann ich so nicht gerade sagen. Es bleibt also noch genügend Raum für optimierungen
kruemi
-
kruemi
- Mini-User
- Beiträge: 6
- Registriert: Fr, 29.09.06, 07:28
- Wohnort: St. Gallen / Schweiz
- Kontaktdaten:
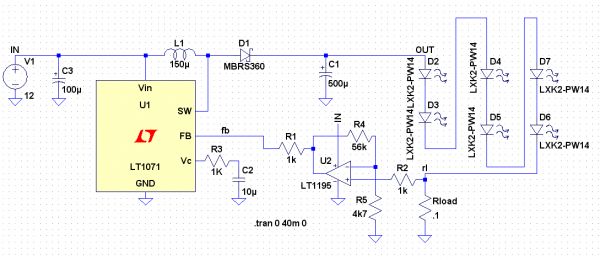
Ok, ist schon ziemlich lange her... aber nun hab ich mir n bisschen Zeit genommen, das Thema anzuschauen und verschiedene Varianten acuh zu simulieren. (hab dazu lt-spice verwendet. Kann man kostenlos von der Linear Technology-Webiste herunterladen.
Mein erster Versuch, der einigermassen geglückt ist. Es ist ein reiner Step-Down-Wandler (die Spannung der Quelle muss also immer höher sein, als diejenige der Last). Die Verlustleistung ist mit dieser Schaltung praktisch unabhängig von der Spannung an der Last etwa gleich gross. Je mehr LEDs man also in Serie schaltet (und trotzdem unter der Spannung der Quelle bleibt, desto besser der Wirkungsgrad. In der dargestellten Konfiguration ist die Leistung ab Quelle etwa 6.29W während die LED's davon etwa 5.89W abkriegen. Wenn man die Schaltzeiten des FET noch ewas runterkriegt, dürfte die Verlustleistung noch weiter Sinken. Auch der Seriewiderstand der Spule (im Beispiel 95mOhm, eine sehr gute Spule!) ist sehr wichtig (möglichst klein).
Dann hab ich noch was mit nem Schaltregler ausprobiert: Dieser ist ein Step-Up Regler. Kann also auch ab Quellen mit niedriger Spannung Lasten mit höherer Spannung versorgen. Dies hat jedoch Einfluss auf den Wirkungsgrad! Wichtig ist dabei, dass ein schneller OPAMP zur Strommessung verwendet wird, da ansonsten das ganze ziemlich Schwinganfällig ist!
Dies sind mal zwei Beispiele, wnen interesse besteht, kann auch die Kurven hochladen. Wer an den Simulationsdateien interessiert ist, soll sich bei mir melden, ich sende sie gerne per Mail zu!
kruemi
Mein erster Versuch, der einigermassen geglückt ist. Es ist ein reiner Step-Down-Wandler (die Spannung der Quelle muss also immer höher sein, als diejenige der Last). Die Verlustleistung ist mit dieser Schaltung praktisch unabhängig von der Spannung an der Last etwa gleich gross. Je mehr LEDs man also in Serie schaltet (und trotzdem unter der Spannung der Quelle bleibt, desto besser der Wirkungsgrad. In der dargestellten Konfiguration ist die Leistung ab Quelle etwa 6.29W während die LED's davon etwa 5.89W abkriegen. Wenn man die Schaltzeiten des FET noch ewas runterkriegt, dürfte die Verlustleistung noch weiter Sinken. Auch der Seriewiderstand der Spule (im Beispiel 95mOhm, eine sehr gute Spule!) ist sehr wichtig (möglichst klein).
Dann hab ich noch was mit nem Schaltregler ausprobiert: Dieser ist ein Step-Up Regler. Kann also auch ab Quellen mit niedriger Spannung Lasten mit höherer Spannung versorgen. Dies hat jedoch Einfluss auf den Wirkungsgrad! Wichtig ist dabei, dass ein schneller OPAMP zur Strommessung verwendet wird, da ansonsten das ganze ziemlich Schwinganfällig ist!
Dies sind mal zwei Beispiele, wnen interesse besteht, kann auch die Kurven hochladen. Wer an den Simulationsdateien interessiert ist, soll sich bei mir melden, ich sende sie gerne per Mail zu!
kruemi
klingt gut was du da gemacht hast. wenn ich dich richtig verstehe is dein projekt aber immer noch net fertig umgesetzt oder?
wenn nein dann würde ich die die neunen p4 leds aus m shop empfehlen die sind leistungfähiger und produzieren weniger wärme also nochbesser für deine lampe geeignet
wenn nein dann würde ich die die neunen p4 leds aus m shop empfehlen die sind leistungfähiger und produzieren weniger wärme also nochbesser für deine lampe geeignet
-
kruemi
- Mini-User
- Beiträge: 6
- Registriert: Fr, 29.09.06, 07:28
- Wohnort: St. Gallen / Schweiz
- Kontaktdaten:
Oh, danke für dne Tipp! Von den LEDs hab ich gelesen, als sie von Seoul angekündigt wurden... echt cool, dass die jetzt hier erhältlich sind.
Für die Schlatung macht das ja im Prinzip keinen unterschied. Heist einfach: Mehr Licht bei gleicher Leistung, oder gleiches Licht bei weniger Leistung!
Das Problem für mich ist einfach, dass zum Versand in die Schweiz Euro 23.90 fällig werden! Da msus ich mir wohl nen Anbieter der mir die Dinger mit weniger Spesen liefert
Das Projekt war inzwischen aus zeitlichen Gründen auf eis gelegt, und läuft jetzt langsam auf Sparflamme wieder an. Aber auch wenns nix wird... vielleicht kann ja jemand die Angaben hier für ein eigenes Projekt verwenden.
kruemi
Für die Schlatung macht das ja im Prinzip keinen unterschied. Heist einfach: Mehr Licht bei gleicher Leistung, oder gleiches Licht bei weniger Leistung!
Das Problem für mich ist einfach, dass zum Versand in die Schweiz Euro 23.90 fällig werden! Da msus ich mir wohl nen Anbieter der mir die Dinger mit weniger Spesen liefert
Das Projekt war inzwischen aus zeitlichen Gründen auf eis gelegt, und läuft jetzt langsam auf Sparflamme wieder an. Aber auch wenns nix wird... vielleicht kann ja jemand die Angaben hier für ein eigenes Projekt verwenden.
kruemi
23oken? das is aber echt heftig. frag doch ma an ob da net irgendwas anderes möglich ist sonst is das doch auch net so teuer



