4 LEDs so lange wie möglich leuchten lassen, aber wie?

Hier werden Fragen zu LED-Grundlagen beantwortet...

Moderator: T.Hoffmann

Antworten
Benutzeravatar
Beatbuzzer
Auserwählter
Auserwählter
Beiträge: 3177
Registriert: Fr, 17.08.07, 11:02
Wohnort: Alfeld / Niedersachsen
Kontaktdaten:

Do, 17.11.11, 08:57

Mohi hat geschrieben: 1Mega Ohm ist etwas mehr als 48k :-)
Gut 1MOhm geht ja nicht bei meinem DVM, da würd ja nix mehr an dem ATmega ankommen...
Ginge schon. Wenn man noch einen Operationsverstärker mit Feldeffekt-Eingang vorschaltet, ginge sogar noch wesentlich mehr. Aber um 5V zu messen, ist das ziemlich unnötig.


Was hast du denn jetzt noch alles für Brimborium vor dem ADC-Eingang? Da war ja auch mal von ner zusätzlichen Z-Diode die Rede...
Wäre gut, wenn du nochmal sagst, was jetzt aktuell der Fall ist. Ich steige nicht mehr so ganz durch :oops: ...
Mohi
Mega-User
Mega-User
Beiträge: 104
Registriert: Di, 11.10.11, 08:13

Do, 17.11.11, 09:54

1Mega Ohm ist etwas mehr als 48k
Gut 1MOhm geht ja nicht bei meinem DVM, da würd ja nix mehr an dem ATmega ankommen...
Ginge schon. Wenn man noch einen Operationsverstärker mit Feldeffekt-Eingang vorschaltet, ginge sogar noch wesentlich mehr. Aber um 5V zu messen, ist das ziemlich unnötig.
Hab ich mir auch schon überlegt, das man die Eingangsspannung eventuell hochtransformieren (via z.B. Transistor) könnte, damit diese dann durch den MOhm Widerstand durch kommt...
Freut mich, das du das geschrieben hast. Das zeigt mir, das ich gar net ma sooooo verkehrt denke :-)
Was hast du denn jetzt noch alles für Brimborium vor dem ADC-Eingang? Da war ja auch mal von ner zusätzlichen Z-Diode die Rede...
Wäre gut, wenn du nochmal sagst, was jetzt aktuell der Fall ist. Ich steige nicht mehr so ganz durch ...
Also am ADC hängt nicht viel:

Vom ADC gehts an den Mittelpol des Tripos.
Ein Pol des Tripos geht über einen 33KOhm an Plus.
Das andere Pol des Tripos geht über einen 10KOhm an Masse.

Ich werde mir aber wahrscheinlich auch einen anderen Tripo kaufen, der ein längeres Gewinde hat, somit müsste die Abstufung feiner sein, sowas hier zum Beispiel: Trimmpotentiometer (Conrad: 425095)
Im Moment habe ich ja so'n kleinen Tripo wie auf dem Schaltplan unten abgebildet...



So wie hier auf dem Bild ist der ADC-Pin bestückt/verbunden:
Dateianhänge
ADC.JPG
Borax
Star-Admin
Star-Admin
Beiträge: 12243
Registriert: Mo, 10.09.07, 16:28

Do, 17.11.11, 11:08

Ich werde mir aber wahrscheinlich auch einen anderen Tripo kaufen, der ein längeres Gewinde hat, somit müsste die Abstufung feiner sein, sowas hier zum Beispiel:
Halte ich nicht für nötig. Wenn das mal sauber läuft, wirst Du vmtl. nie mehr daran drehen...

Fehlersuche:
1. Parallel mit Multimeter messen oder für stabile Verhältnisse sorgen (nach einem Spannungsregler z.B. LM317 messen).
2. Nimm mal den ersten Code (ohne Mittelwertbildung) und schau mal ob dann die gleichen Abweichungen da sind (ich habe den Code ja nur grob im Simulator getestet - vielleicht hab ich da einen Bock rein gebracht).

3. Hast Du die Möglichkeit für eine RS232 Verbindung? Also einen seriellen Eingang an Deinem Rechner (hier tut es auch ein USB-RS232 Adapter). Weil dann kann man mal ein paar hundert Werte 'mitschreiben' lassen und schauen wie groß die absoluten und relativen Abweichungen sind.
Benutzeravatar
Beatbuzzer
Auserwählter
Auserwählter
Beiträge: 3177
Registriert: Fr, 17.08.07, 11:02
Wohnort: Alfeld / Niedersachsen
Kontaktdaten:

Do, 17.11.11, 12:18

Mohi hat geschrieben: Hab ich mir auch schon überlegt, das man die Eingangsspannung eventuell hochtransformieren (via z.B. Transistor) könnte, damit diese dann durch den MOhm Widerstand durch kommt...
Freut mich, das du das geschrieben hast. Das zeigt mir, das ich gar net ma sooooo verkehrt denke :-)
Das hört sich aber doch etwas falsch an, was du da überlegst.
Das Problem ist, dass bei "Megaohms" das Verhältnis von ADC-Eingangswiderstand und externem Spannungsteiler zu klein wird. Deshalb kann man einen OPV vorschalten, welcher einfach nur den Eingangswiderstand erhöht. Die Verstärkung kann dabei auch 1:1 bleiben. Der niederohmige OPV-Ausgang bietet dann genug Power, um den ADC-Eingang zu treiben.
Mohi
Mega-User
Mega-User
Beiträge: 104
Registriert: Di, 11.10.11, 08:13

Do, 17.11.11, 12:42

Beatbuzzer hat geschrieben:
Mohi hat geschrieben: Hab ich mir auch schon überlegt, das man die Eingangsspannung eventuell hochtransformieren (via z.B. Transistor) könnte, damit diese dann durch den MOhm Widerstand durch kommt...
Freut mich, das du das geschrieben hast. Das zeigt mir, das ich gar net ma sooooo verkehrt denke :-)
Das hört sich aber doch etwas falsch an, was du da überlegst.
Das Problem ist, dass bei "Megaohms" das Verhältnis von ADC-Eingangswiderstand und externem Spannungsteiler zu klein wird. Deshalb kann man einen OPV vorschalten, welcher einfach nur den Eingangswiderstand erhöht. Die Verstärkung kann dabei auch 1:1 bleiben. Der niederohmige OPV-Ausgang bietet dann genug Power, um den ADC-Eingang zu treiben.
Ja, aber vom Grundgedanken lag ich doch da net sooo verkehrt...
Also mir war klar, das bei einem Megaohm net mehr alszu viel messbares rauskommt, dann habe ich miur gedacht, why not verstärken...
Und ich kenn aus früherer Schlatungen den BC547 der ja auch verstärkt, ja und so habe ich mir das zusammen gesponnen...

Also vom Grundsatz lag ich da net soo verkehrt.. Musst halt immer im Hinterkopf behalten, das ich ein blutiger Anfängher bin :-)
Mohi
Mega-User
Mega-User
Beiträge: 104
Registriert: Di, 11.10.11, 08:13

Do, 17.11.11, 12:59

Borax hat geschrieben:
Ich werde mir aber wahrscheinlich auch einen anderen Tripo kaufen, der ein längeres Gewinde hat, somit müsste die Abstufung feiner sein, sowas hier zum Beispiel:
Halte ich nicht für nötig. Wenn das mal sauber läuft, wirst Du vmtl. nie mehr daran drehen...

Fehlersuche:
1. Parallel mit Multimeter messen oder für stabile Verhältnisse sorgen (nach einem Spannungsregler z.B. LM317 messen).
Würdest du eigentlich immer den LM317 nehmen???
Mein DVM arbeitet ja mit nem 7805er, hättest du an meiner Stelle auch den 7805er genommen?
2. Nimm mal den ersten Code (ohne Mittelwertbildung) und schau mal ob dann die gleichen Abweichungen da sind (ich habe den Code ja nur grob im Simulator getestet - vielleicht hab ich da einen Bock rein gebracht).
Code schau ich mir heute Abend an, ma gucken, ob mir da was auf fällt...
3. Hast Du die Möglichkeit für eine RS232 Verbindung? Also einen seriellen Eingang an Deinem Rechner (hier tut es auch ein USB-RS232 Adapter). Weil dann kann man mal ein paar hundert Werte 'mitschreiben' lassen und schauen wie groß die absoluten und relativen Abweichungen sind.
Hammer...
RS232-Verbindung hab ich net, aber würde ich sogar (aus Spaß an der Freude) an dem ATmega anbauen...


Ganz kurz nur, hab ich das auf den ersten Blick richtig verstanden, das zwischen rs232 und ATmega8 noch ein MAX232 kommt?

Also RS232 direkt an ATmega8 geht net, gell?

Ist dieser folgende Link (Schaltplan) ok für die Anbindung an RS232 korrekt?

http://halvar.at/elektronik/kleiner_bas ... odemkabel/
Borax
Star-Admin
Star-Admin
Beiträge: 12243
Registriert: Mo, 10.09.07, 16:28

Do, 17.11.11, 15:14

Würdest du eigentlich immer den LM317 nehmen???
Nein. Nur wenn ich eine stabile einstellbare Spannung haben will. Für 5V natürlich einen 7805 der ggf. eine Low Drop Variante.
MAX232 brauchst Du nicht unbedingt. Nur bei langen Leitungen und hohen Übertragungsgeschwindigkeiten. Um nur mal schnell ein paar Werte vom ATMega zum Computer zu senden reicht ein BC557 Transistor (da hast Du ja vielleicht noch einen übrig) und zwei Widerstände (+ natürlich RS232 Kabel und ggf. RS232->USB Adapter) auch schon aus. Einen Schaltplan dafür kannst Du prinzipiell hier sehen:
download/file.php?id=19402&mode=view
Für Dich relevant ist nur der BC557, Basisvorwiderstand 22k, PullUp Widerstand 4.7k und die Pinbelegung am RS232 Stecker
Mohi
Mega-User
Mega-User
Beiträge: 104
Registriert: Di, 11.10.11, 08:13

Do, 17.11.11, 17:03

BC557 hab ich, Widerstände auch...

USB2RS232 ist relativ teuer ahb ich eben gesehen, Conrad will für sowas 50 Eur haben, der hat dann aber auch 2 rs232 an einem USB hängen...

Wegen deinem Schaltplan, sehen meine alten Müden Augen das richtig, das beim RS232 nur 3 Pins belegt werden?

Und noch eine Frage: Bauen kein Thema, aber wie frage ich den RS232-Port ab?
Ich brauch doch dazu iregndein Programm, oder nicht?
Cool wär'S wenn BAscom sowas an Board hätte, irgend nen Terminal...

Bin bald zu hause, dann guckisch ma ausführlicher im NET...
Ich sehs kommen, die nächste Schwiereigkeit...


Weißt was mich total fasziniert?
Guck ma wasn Akt es war den DVM so halbwegs zum laufen zu bekommen...
Wir mussten tricksen mit Multiplexen, berechnen und und und...
Ich seh die drei Segmentanzeigen schöööön gleichmässig leuchten, in wirklichkeit blinken die SA's wie verrückt...

Stell dir jetzt ma vor, ich hätte gesagt lass uns ma einen iPhone bauen...
Also in einem iPhone muss ja die Hölle los sein.
Wie da die Daten hin und her geschifft werden, das ist ja gar kein Spaß mehr... :-)

Einstein hat ma was tolles gesagt und ich glaub der liegt da gar net ma soooooo falsch damit:
Schämen sollen sich die Menschen, die sich gedankenlos der Wunder der Wissenschaft und Technik bedienen und nicht mehr davon geistig erfaßt haben als die Kuh von der Botanik der Pflanzen, die sie mit Wohlbehagen frißt. (Albert Einstein)
Benutzeravatar
Beatbuzzer
Auserwählter
Auserwählter
Beiträge: 3177
Registriert: Fr, 17.08.07, 11:02
Wohnort: Alfeld / Niedersachsen
Kontaktdaten:

Do, 17.11.11, 17:35

Also so USB Seriell Adapter gibts fürn Appel und nen Ei. Sogar in der Conrad-Apotheke gibts einen für nen einstelligen Preis, aber auch schon wieder ganz schön teuer:
http://www.conrad.de/ce/de/product/9904 ... /?ref=reco

Zum reinen Senden von Daten brauchst du nur zwei Leitungen, mit der Trickschaltung ohne MAX auch noch eine dritte.

Bascom hat nen Terminalemulator an Board. Findest du oben in der Symbolleiste.
Mohi
Mega-User
Mega-User
Beiträge: 104
Registriert: Di, 11.10.11, 08:13

Fr, 18.11.11, 12:42

Ja muss man halt gründlicher schauen wegen USB/RS232...
Auf den ersten Blick hab ich nur den Fuffi bei Conrad gesehen und hab mich gleich mal böse erschreckt :-D

'n 10er ist auf jeden Fall ok...
Ganz klar das Conrad gerade diesen nicht auf Vorrat hat...

Am Sonntag ergänze ich den aktuellen Schaltplan um die RS232 Schnittstelle, das zeig ich euch dann dann baue ich meine Schaltung um und dann sehn mer ma weiter...

Jetzt wirds ja richtig interessant, mein DVM bekommt ne Schnittstelle zum PC, wie geil eigentlich :-)

Ein Jammer das ich arbeiten muss! Ein Jammer das ich meine wertvolle freie Zeit mir Arbeit verschwenden muss :-(
Wenn ich mich nicht täusch sind 6 Mios im Pot, ich versuch mein Glück :-)

Danke euch!
Mohi
Mega-User
Mega-User
Beiträge: 104
Registriert: Di, 11.10.11, 08:13

So, 20.11.11, 19:31

So, hab die Schaltung nun um eine RS232-Schnittsetlle erweitert.

Wusste nicht genau, ob ich für R7 einen 4,7 oder eher einen 10K Widerstand nehmen soll...
Dateianhänge
ATmega8-DVM-v1.08.jpg
Borax
Star-Admin
Star-Admin
Beiträge: 12243
Registriert: Mo, 10.09.07, 16:28

Mo, 21.11.11, 09:07

R7 = 4,7K und Vorwiderstand an der Basis 22k (falls Du keinen hast, nimm 2 x 10K).
Rest passt.
Mohi
Mega-User
Mega-User
Beiträge: 104
Registriert: Di, 11.10.11, 08:13

Mo, 21.11.11, 23:02

Ouuuhh, ich hätte jetzt gedacht, das der PNP den selben Basiswiderstand wie die PNP's der Segmentanzeige bekommt...

Widerstandsbezeichnung und Legende angepasst:
Dateianhänge
ATmega8-DVM-v1.09.jpg
Mohi
Mega-User
Mega-User
Beiträge: 104
Registriert: Di, 11.10.11, 08:13

Di, 22.11.11, 09:07

Wie lang darf eigentlich das Kabel an der RS232 Schnittstelle sein, also ich meine vom der RS232 bis zu meiner Schaltung (DVM)?
Geht 1,5Meter? Oder zulang?

Spielt es eigentlich eine Rolle, ob Widerstände (R7 & R8) und BC557 an dem Stecker des RS232 gelötet sind, oder auf dem Breadbord beim DVM, oder ist das wurscht?
Borax
Star-Admin
Star-Admin
Beiträge: 12243
Registriert: Mo, 10.09.07, 16:28

Di, 22.11.11, 09:58

Ich würde mal sagen, nicht mehr als 3m. Je kürzer, desto stabiler ist die Verbindung, also nicht 'unnötig' lang, aber es muss auch nicht mit allen Mitteln auf weniger als 1,5m gekürzt werden.
Spielt es eigentlich eine Rolle, ob Widerstände (R7 & R8) und BC557 an dem Stecker des RS232 gelötet sind, oder auf dem Breadbord beim DVM, oder ist das wurscht?
Ist egal. Der BC557 braucht halt die 5V, ansonsten könnte man das Ganze in einen RS232-µC Adapter packen, wo nur noch die Anschlüsse RX/TX und Masse dran sind. Kann man auch tatsächlich machen (ich hab mir so was mal gebastelt), ist aber ein wenig aufwändiger und erfordert bestimmte Einstellungen am Terminalprogramm.
Mohi
Mega-User
Mega-User
Beiträge: 104
Registriert: Di, 11.10.11, 08:13

Di, 22.11.11, 11:53

.
Na ja gut 3 Meter wirds glaube ich nicht, aber 1-1,5 bestimmt! Sonst muus ich ja mit meinem DVM untern Tisch krabbeln :-)


Ein RS232-µC-Adapter? Aha....
Du sowas hab ich mir auch schon überlegt!
Ich meine, ich nutze jetzt mit euch das erste mal diese Schnittstelle (Also PC zu ATmega).
Ich bin mir sicher, das ich übelst drauf abfahren werde...
Und so wie ich mich kenne werde ich bestimmt in Zukunft jede Schaltung mal via RS232 an den PC anschließen...

Wenn ich mir So einen Adapter basteln würde mit MAX232, dann kann ich sozusagen immer auf die schnelle den AVRs an den PC anschließenen...

Hast du mal ein Bild von deinem Adapter?
Strumboe
Ultra-User
Ultra-User
Beiträge: 622
Registriert: Mi, 25.08.10, 11:19
Wohnort: Quickborn

Di, 22.11.11, 12:08

Hallo.

Da brauchst du dir glaube ich keine Gedanken machen. Meine Strecke über RS232 geht locker über 20m. Das gute daran ist, dass du die Geschwindigkeit anpassen kannst. Bis 19200 Baut läuft das Ganze bei mir noch stabil und dazu verwende ich auch noch meine schöne CAT 5e-Verkabelung. :D
Und wenn dann das Ganze auch noch über richtig lange Strecken soll, dann nimmst du einen MAX487. Dann kannst du Längen bis zu 1200m überbrücken und erreichst eine max. Übertraqgungsrate von 12Mbps.

Allerdings würde ich erst mal auf der RS232-Schiene bleiben. Nicht noch mehr auf einmal.
Ich bin beeindruckt, mit welchem Elan du bei der Sache bist. Macht richtig Spaß immer mal wieder diesn Thread zu lesen. :D :D
Dateianhänge
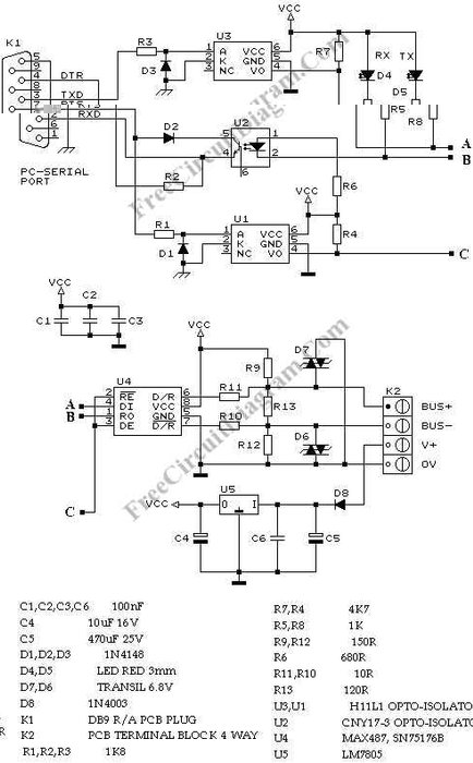
Interssante Schaltung gibt es hier:<br />http://freecircuitdiagram.com/wp-content/uploads/2009/03/rs232-rs485-adapter.jpg
Interssante Schaltung gibt es hier:
http://freecircuitdiagram.com/wp-content/uploads/2009/03/rs232-rs485-adapter.jpg
Benutzeravatar
Beatbuzzer
Auserwählter
Auserwählter
Beiträge: 3177
Registriert: Fr, 17.08.07, 11:02
Wohnort: Alfeld / Niedersachsen
Kontaktdaten:

Di, 22.11.11, 12:11

Mohi hat geschrieben:.
Hast du mal ein Bild von deinem Adapter?
Hier mal ein Bild, wie ich es gelöst habe:
Bild

Ist aber ohne MAX und bisher nur mit 19200 Baud getestet. Die Grundidee stammt von hier, der Link dorthin von Borax:
http://www.circuitlake.com/simple-rs-23 ... erter.html

Man könnte auch direkt einen USB-TTL Baustein verwenden. Z.B. RS232RL

PS: Mit MAX geht schon eine große Distanz, aber mit der Trickschaltung nicht unbedingt...
Strumboe
Ultra-User
Ultra-User
Beiträge: 622
Registriert: Mi, 25.08.10, 11:19
Wohnort: Quickborn

Di, 22.11.11, 12:19

Moin.

@Beatbuzzer

Es wir leider nur "Bild" angezeigt.

Gruß
Mohi
Mega-User
Mega-User
Beiträge: 104
Registriert: Di, 11.10.11, 08:13

Di, 22.11.11, 15:56

Strumboe hat geschrieben:Ich bin beeindruckt, mit welchem Elan du bei der Sache bist. Macht richtig Spaß immer mal wieder diesn Thread zu lesen. :-D :-D
Glaub mir, das liegt nur an euch! Wenn Beatbuzzer, Suntrader und du mir da nicht übelst unter die arme greifen würdet, dann wäre ich nie soweit gekommen! Ich hätte auch schon längst aufgegeben...

Guck mal, diese RS232-ATmega-Geschichte war bis her eine Art Mythos für mich und jetzt reden wir bereits darüber, ich finds geil :-)

Sag mal, am ATmega8 zum Beispiel sind ja nur zwei Pins für die volle RS232-Nutzung vorhanden nötig, oder? Nämlich RXD - Pin2 und TXD - Pin3, richtig?
Es ist nicht mehr nötig, ok vielleicht noch GND - Pin8 und VCC - Pin7 siehst du das auch so?

Wenn ja, dann bau ich mir irgendwann mal son coolen Adapter mit nem Max232 oder so, dann kann ich den Adapter immer an folgende Pins des ATmega8s anschließen:
RXD - Pin2
TXD - Pin3
GND - Pin8
VCC - Pin7
und dann meine Experimente durchführen :-)
Borax
Star-Admin
Star-Admin
Beiträge: 12243
Registriert: Mo, 10.09.07, 16:28

Di, 22.11.11, 17:59

Ja. Das geht. Wobei es durchaus auch ohne Max232 geht. Insbesondere wenn man nicht mit 5V arbeitet (sondern z.B. 3.3V), dann ist der Max232 etwas 'nervig', weil er auf den 5V 'besteht'. Es gibt zwar auch einen MAX3223, der das wieder kann, aber der ist recht teuer (3.5€ beim R). Und 99% geht es ja eher ums Debuggen, und dafür reicht eine geringe Geschwindigkeit (19200 oder 38400 Baud) normalerweise locker aus.
Mohi
Mega-User
Mega-User
Beiträge: 104
Registriert: Di, 11.10.11, 08:13

Di, 22.11.11, 18:29

Mohi hat geschrieben: Strumboe hat geschrieben:Ich bin beeindruckt, mit welchem Elan du bei der Sache bist. Macht richtig Spaß immer mal wieder diesn Thread zu lesen. :-D :-D
Glaub mir, das liegt nur an euch! Wenn Beatbuzzer, Suntrader und du mir da nicht übelst unter die arme greifen würdet, dann wäre ich nie soweit gekommen! Ich hätte auch schon längst aufgegeben...
Und Borax natürlich!

Hab's in der Eile vergessen :oops:
Mohi
Mega-User
Mega-User
Beiträge: 104
Registriert: Di, 11.10.11, 08:13

Di, 22.11.11, 20:02

OK, ich hab nun an meinen DVM über RS232 an den PC angeschloßen.

Hatte leider keinen 4,7k Widerstand, hab stattdessen zwei 10K paralell genommen. Passt das auch so, oder besser einen 4,7k organisieren?

In Bascom ist oben ein Button für den Terminal-Emulator zu finden, ist es dieser besagte Button?
Wenn ja, muss ich ja bei Settings, in dem Reiter Communication den richtigen Port wählen, gell?

Gibts ne einfache Möglichkeit die Verbindung zwischen RS232 und dem DVM zu testen?
Bestimmt, oder? :-)
Borax
Star-Admin
Star-Admin
Beiträge: 12243
Registriert: Mo, 10.09.07, 16:28

Mi, 23.11.11, 08:56

Hatte leider keinen 4,7k Widerstand, hab stattdessen zwei 10K paralell genommen. Passt das auch so
Na klar.
In Bascom ist oben ein Button für den Terminal-Emulator zu finden, ist es dieser besagte Button?
Wenn ja, muss ich ja bei Settings, in dem Reiter Communication den richtigen Port wählen, gell?
Ja. Aber ich habe damit noch nie gearbeitet. Mir ist ein speziell dafür 'passendes' Programm (siehe link oben) lieber.
Welchen (virtuellen) COM Port der Treiber des USB-RS232 Adapters verwendet, kannst Du wahrscheinlich in der Systemsteuerung nachsehen.
Gibts ne einfache Möglichkeit die Verbindung zwischen RS232 und dem DVM zu testen?
Aber sicher...
Nimm mal den 'nicht mittelnden' Code. Programm:

Code: Alles auswählen

    $regfile = "m8def.dat"
    $framesize = 100
    $swstack = 100
    $hwstack = 100
    $crystal = 1000000
    $baud = 19200 

    Config Portb = Output                                       'Die 8 Kathoden der Segmentanzeigen (a,b,c,d,e,f,g,P.)

    Config Portc.0 = Input                                      'ADC - Messpunkt

    Config Portd.2 = Output                                     'Anode der 1. Stelle vor dem Komma
    Config Portd.3 = Output                                     'Anode der 2. Stelle nach dem Komma
    Config Portd.4 = Output                                     'Anode der 3. Stelle nach dem Komma

    $lib "mcsbyteint.lbx"

    Config Adc = Single , Prescaler = Auto , Reference = Internal
    Start Adc

    Dim Ziffer As Byte                                          'Variable
    Dim Zeit As Byte                                            'Variable
    Dim Wert As Word                                            'Variable

    Dim S As String * 3                                         'Variable
    Dim Ar(4) As Byte                                           'Variable

    Set Portd.2                                                 'Anzeige 1 aus
    Set Portd.3                                                 'Anzeige 2 aus
    Set Portd.4                                                 'Anzeige 3 aus

    Wert = 000

    Do

       Wert = Getadc(0)
       Print Wert       

       S = Str(wert)                                            'Wert in Zeichenkette umwandeln
       S = Format(s , "000")                                    'Auf drei Stellen formatieren
       Str2digits S , Ar(1)                                     'In die drei einzelnen Stellen splitten

       For Zeit = 0 To 50                                       'Multiplexen: Anzeige mit 50 mal 6 Milisekunden, also  0.3 Sekunden pro Wert

          Portb = Lookup(ar(4) , Daten)                         ' Die erste Stelle ausgeben
          Reset Portd.2                                         ' Einschalten
          Reset Portb.7                                         ' Dezimalpunkt einschalten
          Waitms 2                                              ' Zwei Millisekunden lang...
          Set Portd.2                                           ' Und wieder aus


          Portb = Lookup(ar(3) , Daten)                         ' Die zweite Stelle ausgeben
          Reset Portd.3                                         ' Einschalten
          Waitms 2                                              ' Zwei Millisekunden lang...
          Set Portd.3                                           ' Und wieder aus

          Portb = Lookup(ar(2) , Daten)                         ' Die dritte Stelle ausgeben
          Reset Portd.4                                         ' Einschalten
          Waitms 2                                              ' Zwei Millisekunden lang...
          Set Portd.4                                           ' Und wieder aus

       Next Zeit
    Loop

    End

    Daten:
    Data &B11000000                                             'Stellt die Zahl 0 dar.
    Data &B11111001                                             'Stellt die Zahl 1 dar.
    Data &B10100100                                             'Stellt die Zahl 2 dar.
    Data &B10110000                                             'Stellt die Zahl 3 dar.
    Data &B10011001                                             'Stellt die Zahl 4 dar.
    Data &B10010010                                             'Stellt die Zahl 5 dar.
    Data &B10000010                                             'Stellt die Zahl 6 dar.
    Data &B11111000                                             'Stellt die Zahl 7 dar.
    Data &B10000000                                             'Stellt die Zahl 8 dar.
    Data &B10010000                                             'Stellt die Zahl 9 dar.
    Data &B00001110                                             'Stellt den Buchstaben F dar.
Hier ist die Baudrate mit der Compiler Direktive $baud = 19200 auf 19200 eingestellt. Das muss auch im Terminalprogramm so eingestellt sein. Ansonsten die Standard-Einstellungen: 8 Datenbits, Keine Parität, 1 Stopbit
Viel Erfolg!
Mohi
Mega-User
Mega-User
Beiträge: 104
Registriert: Di, 11.10.11, 08:13

Mi, 23.11.11, 21:02

Hab im Geräte-Manager den Baud auf 19200 eingestellt.
In HTerm ist die Einstellung wie auf dem Bild unten.
RS232 steckt im Rechner und ich denke, das ich auch die richtigen Pins des RS232 an die richtigen Stellen gesteckt habe.

Aber irgendiwe habe ich das Gefühl keine Verbindung zum ATmega8/DVM zu haben...

Muss ich eigentlich an den Fusebits des ATmegas Einstellungen vornehmen?
Nöö, gell? Hab da auch nirgends ein Hinweiß entdecken können...

PNP-Basis ist über den 22k an Pin2 vom ATmega8

Was meint ihr, was könnte ich falsch gemacht haben?
Dateianhänge
HTerm.jpg
Antworten