NE 555 Verzögertes Ein/Aus

Fragen zu Schaltungen, Elektronik, Elektrik usw.

Moderator: T.Hoffmann

Antworten
0karsten
Super-User
Super-User
Beiträge: 61
Registriert: Fr, 07.09.12, 20:29

Sa, 10.11.12, 20:46

Hallo,

weiß evt. jemand einen Schaltplan, wie mit einem NE555 eine verzögerte Ein/Aus - Schaltung hinbekomme. Was momentan klappt ist Folgendes:
Ich gehe ans Netz -> LED bei Pin 3 leuchtet -> nach ca. 4 sec. geht sie wieder aus.

Ich habe dazu diese Schaltung benutzt:

http://forum.miniatur-wunderland.de/dow ... &mode=view

Ich bräuchte es etwas anders, so:
Ich gehe ans Netz -> nach ca. 1-2 sec.leuchtet LED -> nach ca. 4 sec. geht sie wieder aus.

Danke für eure Hilfe

Gruß
Karsten
Hans-Georg
Mega-User
Mega-User
Beiträge: 186
Registriert: Mi, 12.09.12, 07:24

Sa, 10.11.12, 21:10

Die Schaltung stammt von dieser Webseite:
http://www.atx-netzteil.de/elektronikseite.htm

Hier gibts auch eine Einschaltverzögerung.
http://www.atx-netzteil.de/relais_ein_a ... #Blatt%203

Gruß
Hans-Georg
0karsten
Super-User
Super-User
Beiträge: 61
Registriert: Fr, 07.09.12, 20:29

Sa, 10.11.12, 22:03

Hallo Hans-Georg,

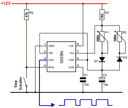
danke, aber ich habe zwischenzeitlich dies gefunden:
clip_image001.gif
clip_image001.gif (8.03 KiB) 5920 mal betrachtet
in
http://bastelmolch.ba.funpic.de/NE555.htm

Laut Beschreibung sollte es das doch auch tun. Das sieht sogar einfacher aus.

Gruß
Karsten
Hans-Georg
Mega-User
Mega-User
Beiträge: 186
Registriert: Mi, 12.09.12, 07:24

Sa, 10.11.12, 22:11

Herzlichen Glückwunsch zur Blinkschaltung :D
0karsten
Super-User
Super-User
Beiträge: 61
Registriert: Fr, 07.09.12, 20:29

So, 11.11.12, 09:42

Hallo Hans-Georg,

ok. dann wird es wohl die andere sein.


Gruß
Karsten
Antworten