Zimmerbeleuchtung

Unterbodenbeleuchtung, Pimp my room, usw.

Moderator: T.Hoffmann

Elektrofreak
Super-User
Super-User
Beiträge: 73
Registriert: Mo, 25.09.06, 15:27
Kontaktdaten:

Mi, 25.10.06, 16:40

Hi

Ich hab mein Zimmer mit der stinknormalen Deckenbeleuchtung nicht mehr sehen können, mir kam es zu stink normal vor.

Desshalb habe ich mich entschieden alle Ecken des Zimmers mit blauen LEDs zu beleuchten.

Material:
- 100 x blaue Superflux LEDs
- 50 x weiße Superflux LEDs
- 100 Widerstände mit 120 Ohm
- einige Meter Kabel
- ein altes Notebook Netzteil, 15V, einige Ampere
- ein paar Meter an Holzleisten


Ich denke mal, dass die Bilder alles sagen:
915_SIMG3686_Large_1.jpg
915_SIMG3688_Large_1.jpg
915_SIMG3689_Large_1.jpg
915_SIMG3692_Large_1.jpg
915_SIMG3693_Large_1.jpg
915_SIMG3694_Large_1.jpg
915_SIMG3695_Large_1.jpg
Aufbau des "Flaschenhalters":
915_SIMG3697_Large_1.jpg
915_SIMG3698_Large_1.jpg
915_SIMG3699_Large_1.jpg
915_SIMG3700_Large_1.jpg


Ich habe erst 20 Weiße und 40 Blaue LEDs verbraucht, der Rest kommt noch (Schrankbeleuchtung u.v.m)


Schaltungen kommen nun:

Akkuladeschaltung zum Laden eines 12V Bleiakkus und "Notstromversorgung":
915_ladegert_1.jpg
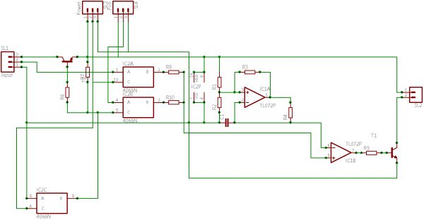
Eine PMW-Ansteuerung für ein Poti oder weitere Schaltungen, die in kürze kommen werden:
915_PMW_1.jpg
Später wird eine Art Lichtorgel kommen, Flasher u.v.m




Fragen, Bemerkungen, Anregungen erwünscht 8)
Zuletzt geändert von Elektrofreak am Mi, 25.10.06, 16:58, insgesamt 4-mal geändert.
Benutzeravatar
Fightclub
Post-Hero
Post-Hero
Beiträge: 5114
Registriert: Mi, 01.03.06, 18:40

Mi, 25.10.06, 16:42

jo ich hätte da ne Anregung:
Bilder auf den Forenserver hochladen und direkt von da einfügen ;) danke!
aber sieht sehr schick aus
Elektrofreak
Super-User
Super-User
Beiträge: 73
Registriert: Mo, 25.09.06, 15:27
Kontaktdaten:

Mi, 25.10.06, 16:47

Done :wink:
Benutzeravatar
alexStyles
Auserwählter
Auserwählter
Beiträge: 2333
Registriert: So, 20.08.06, 16:51
Wohnort: Düsseldorf
Kontaktdaten:

Mi, 25.10.06, 16:49

Super Top KEIN FLOP sieht echt gut aus ! :D
Werde mir vielleicht auch einiges davon "abgucken" :P :)

MfG Alex
Benutzeravatar
Sh@rk
Auserwählter
Auserwählter
Beiträge: 3820
Registriert: Do, 17.08.06, 17:55
Wohnort: Thüringen
Kontaktdaten:

Mi, 25.10.06, 16:49

Wirklich sehr sehr schick gemacht, könntest du von der Flaschen beleuchtung mal ein paar Pics vom aufbau machen, wollte so was schon mal machen ist aber fehlgeschlagen, brauche mal ne Idee für ein gutes Gehäuse aöso den Untersetzter.

Mit Freundlichen Grüßen Sh@rk
Elektrofreak
Super-User
Super-User
Beiträge: 73
Registriert: Mo, 25.09.06, 15:27
Kontaktdaten:

Mi, 25.10.06, 16:53

Neue Pics und Schaltungen, die noch kommen werden sind on, s.o.
Benutzeravatar
Fightclub
Post-Hero
Post-Hero
Beiträge: 5114
Registriert: Mi, 01.03.06, 18:40

Mi, 25.10.06, 16:57

muchas gracias ;) sieht nich schlecht aus
Elektrofreak
Super-User
Super-User
Beiträge: 73
Registriert: Mo, 25.09.06, 15:27
Kontaktdaten:

Mi, 25.10.06, 16:59

Nun auch neue Bilder zum Untersetzter online :wink:
Benutzeravatar
Fightclub
Post-Hero
Post-Hero
Beiträge: 5114
Registriert: Mi, 01.03.06, 18:40

Mi, 25.10.06, 17:05

also ich muss sagen das geilste find ich die mülleimerbeleuchtung :lol: :lol:
Benutzeravatar
Sh@rk
Auserwählter
Auserwählter
Beiträge: 3820
Registriert: Do, 17.08.06, 17:55
Wohnort: Thüringen
Kontaktdaten:

Mi, 25.10.06, 17:05

Jop THX Dafür, ich hatte auch mal son Lüfter Rahmen genommen, ich suche aber nach was anderen, schaut aber gut aus.
Elektrofreak
Super-User
Super-User
Beiträge: 73
Registriert: Mo, 25.09.06, 15:27
Kontaktdaten:

Mi, 25.10.06, 17:11

Der Mülleimer ist men Macintosh Trash^^

Bild

Aber was hast du denn als Halterung vorgesehen? Vielleicht kann ich dir ja helfen.
Benutzeravatar
Fightclub
Post-Hero
Post-Hero
Beiträge: 5114
Registriert: Mi, 01.03.06, 18:40

Mi, 25.10.06, 17:12

der mülleimer is kein mac-trash, der mülleimer is von ALDI, den hab ich nämlich auch neben mir stehn! :P
Benutzeravatar
alexStyles
Auserwählter
Auserwählter
Beiträge: 2333
Registriert: So, 20.08.06, 16:51
Wohnort: Düsseldorf
Kontaktdaten:

Mi, 25.10.06, 17:13

Fightclub hat geschrieben:der mülleimer is kein mac-trash, der mülleimer is von ALDI, den hab ich nämlich auch neben mir stehn! :P
lol...
Elektrofreak
Super-User
Super-User
Beiträge: 73
Registriert: Mo, 25.09.06, 15:27
Kontaktdaten:

Mi, 25.10.06, 17:15

genau so blau :?: :? :? :? :? :?
Benutzeravatar
Fightclub
Post-Hero
Post-Hero
Beiträge: 5114
Registriert: Mi, 01.03.06, 18:40

Mi, 25.10.06, 17:17

nö aber genau der mülleimer :P die beleuchtung gabs bei aldi leider nich *G*
Benutzeravatar
L3D
User
User
Beiträge: 37
Registriert: Di, 22.08.06, 18:49
Wohnort: eidgenosse

Mi, 25.10.06, 17:18

...input zur blauen beleuchtung:
mit licht und farben kann man bekanntlich *davinci,goethe,newton,usw.* die psyche beeinflussen, eine monotone beleuchtung schickt sich nicht an, denn:

ROT wirkt aktivierend, aufputschend, bringt das Blut in Wallung, erhöht den Puls, den Blutdruck und die Atemfrequenz. Rot hat einen wärmenden, anregenden und vitalisierenden Effekt auf Körper, Geist und Emotionen.

GRUEN wirkt beruhigend, harmonisierend und ausgleichend. Gruen regeneriert angeschlagene Nerven und gibt neue Energie, und wird bei allen Arten von Herzleiden angewendet.

BLAU wirkt beruhigend, kuehlend und antiseptisch. Blau senkt den Blutdruck und gibt einen klaren Geist. Blau wird besonders bei Schlafstoerungen, Kopfschmerz und Migraene angewendet.

GELB wirkt bei Verdauungsstoerungen, Blaehungen, Allergien, Asthma und bei Nervositaet. Gelb hat einen aufheiternden Effekt und bringt die Fluessigkeiten ( Lymphe, Blut, Wasser) zum fließen.

ORANGE wirkt bei Lustlosigkeit, Muedigkeit, Depression und Stimmungsschwankungen. Orange wird auch bei Verstopfung, Muskelkraempfen und besonders bei Verspannungen der Muskulatur eingesetzt.

VIOLETT wirkt sehr gut auf das Lymphsystem, ist immunsystemstaerkend und unterstuetzt den Fluessigkeitshaushalt. (Nach Violettbehandlungen bekommt man oft ein starkes Durstgefuehl!) Violett ist auch die Farbe der Meditation und der Intuition.

ich wuerde das ganze in RGB empfehlen, da du im zimmer ja nicht immer beruhigt werden und im winter nicht schneller frieren willst?! aber ein versuch waers wert, frag mama nach diesem winter, ob deine heizkosten gestiegen sind...!!?
Elektrofreak
Super-User
Super-User
Beiträge: 73
Registriert: Mo, 25.09.06, 15:27
Kontaktdaten:

Mi, 25.10.06, 17:22

woher hast du DAS denn?

also das mit der Psyche glaube ich dir, aber bei Verstopfungen orangenes Licht sehen???? naja^^
Benutzeravatar
Sh@rk
Auserwählter
Auserwählter
Beiträge: 3820
Registriert: Do, 17.08.06, 17:55
Wohnort: Thüringen
Kontaktdaten:

Mi, 25.10.06, 17:22

GRUEN wirkt beruhigend, harmonisierend und ausgleichend. Gruen regeneriert angeschlagene Nerven und gibt neue Energie, und wird bei allen Arten von Herzleiden angewendet.
Deswegen bin ich auch son grün Freak^^, spaß, die Farbe ist einfach klasse, habe alles in grün was geht, und so ne Farb erklärung finde ich auch mal anregend, schön zu wissen was manche farben bewirken.
Benutzeravatar
Fightclub
Post-Hero
Post-Hero
Beiträge: 5114
Registriert: Mi, 01.03.06, 18:40

Mi, 25.10.06, 17:31

so gesehen wär natürlich eine wechselbeleuchtung praktisch, im winter rot mit orange, im sommer blau *G*
Elektrofreak
Super-User
Super-User
Beiträge: 73
Registriert: Mo, 25.09.06, 15:27
Kontaktdaten:

Mi, 25.10.06, 17:32

-> weniger heißkosten und ein verbessertes "Klimagefühl", damit ist gemeint, dass einem im Sommer nicht warm ist und im Winter nicht kalt^^, da hast du recht
Benutzeravatar
L3D
User
User
Beiträge: 37
Registriert: Di, 22.08.06, 18:49
Wohnort: eidgenosse

Mi, 25.10.06, 17:33

...beschaeftige mich momentan gerade sehr mit der farb und lichtwirkung auf den organismus, angefangen hats beim pflanzenwachstum und jetzt bin ich schon soweit, dass ich am montag nen termin bei einer therapeutin habe, die mir die wirkung der farben explizit erklaert und deren anwendung schildert. vielleicht mach ich dann auch mal ein how2... ;-)
Elektrofreak
Super-User
Super-User
Beiträge: 73
Registriert: Mo, 25.09.06, 15:27
Kontaktdaten:

Mi, 25.10.06, 17:38

Das ist eine SEHR gute Idee. Ich bin 100% dafür. Das würd bestimmt auch nen "kleinen" Boom mit RGB-Projekten erzeugen. Wenn du ein Buch oder so hast, wäre ich dir sehr verbunden, wenn du daraus einen Teil daraus hierein (mit Quellenangaben etc.) Posten würdest bzw. nen How² zu erstellen.

Da bin ich aber gespannt.
:twisted: :twisted: :twisted: :twisted: :twisted:
Elektrofreak
Super-User
Super-User
Beiträge: 73
Registriert: Mo, 25.09.06, 15:27
Kontaktdaten:

Mi, 25.10.06, 17:53

wenn ich jetzt z.B. aus blauen, grünen und roten LEDs ein weißes Licht bekommen will, was muss ich beachten? Gabs da mal nen Thread den ich net gesehen habe?

Ich schätze mal:

- Lichtstrom der einzelnen Farbe berechnen in Lumen
- Zahlenverhältnisse der LEDs anhand der Lichtstromverhältnisse berechnen
- alle LEDs auf vollem Saft laufen lassen

kommt da Weiß raus oder muss ich noch was beachten???
Benutzeravatar
Sh@rk
Auserwählter
Auserwählter
Beiträge: 3820
Registriert: Do, 17.08.06, 17:55
Wohnort: Thüringen
Kontaktdaten:

Mi, 25.10.06, 18:39

Ich wäre auch volkommen für ein How² :wink: wenn eins kommt, dann warte ich schon mal sehen süchtig darauf^^.

Mit Freundlichen Grüßen
Elektrofreak
Super-User
Super-User
Beiträge: 73
Registriert: Mo, 25.09.06, 15:27
Kontaktdaten:

Mi, 25.10.06, 20:18

Nal ne Frage: macht blau depressiv?

Ich fühl mich jetzt etwas so, auch wenn es möglicherweise von einem Gespräch mit meinem Vater stammt aber ich habe das Gefühl.

Herr Professor, wie siehts aus?
Antworten