Fragen zu Schaltungen, Elektronik, Elektrik usw.
Moderator: T.Hoffmann
-
JGIM2000
- Mini-User
- Beiträge: 7
- Registriert: So, 19.11.06, 07:51
- Wohnort: Nürnberg
So, 19.11.06, 08:07
Hallo miteinander, wer hat für mich eine (oder mehrere) nachzubauende Schaltungen parat mit der ich eine Garagenzufahrt mit LED Beleuchtung realisieren kann? Ich möchte ähnlich wie bei den vielen angebotenen Gartenbeleuchtungen das ganze mit Solarbetrieb und Akkus aufbauen aber und jetzt kommt mein Problem, mit mehr hellen LED's pro Leuchtkörper. Das ganze soll sich auch noch selbständig bei zunehmender Dunkelheit einschalten.
Mit permanenter stromversorgung wäre das kein Problem aber bei der Umsetzung mit Solarzellen und Akkus komme ich nicht weiter.......Bitte um Unterstützung.
Danke

-
Fightclub
- Post-Hero

- Beiträge: 5114
- Registriert: Mi, 01.03.06, 18:40
So, 19.11.06, 10:45
hi JGIM: Schau doch mal
hier. Dort wurde schonmal beschrieben wie man eine Solarleuchte selber bauen kann. Das müsstest du dann nurnoch in ein Gehäuse packen. Wenn du mehr LEDs haben willst musst du auch glaube ich entweder eine andere Solarzelle + Akku nehmen, dann brauchst du auch keinen Treiber mehr oder du nimmst mehrere LEDs mit Treiber und schaltest die parallel zum vorhandenen
-
Doc_McCoy
- Hyper-User

- Beiträge: 1962
- Registriert: Sa, 03.06.06, 15:49
- Wohnort: Neualbenreuth
-
Kontaktdaten:
So, 19.11.06, 10:50
Schau dir das doch einfach mal an:
Solarlampe.
So ähnlich kannst du dir deine Schaltung auch aufbauen. Diese Schaltung schaltet immer abends in der Dämmerung ein. Jetzt ist nur die Frage: Welche Leds willst du verwenden? Wieviel? Soll deine Beleuchtung mit Akku laufen, der über Solar aufgeladen wird??
-
JGIM2000
- Mini-User
- Beiträge: 7
- Registriert: So, 19.11.06, 07:51
- Wohnort: Nürnberg
So, 19.11.06, 12:54
Also ich habe mir das so vorgestellt das ich pro Beleuchtungspunkt mit 4 sehr helle weiße LED's arbeite die über einen Akku betrieben werden(Ich stelle mir hier eine brenndauer von 6 - 8Std vor. Der Akku sollte nach Möglichkeit über ein Solarpanel aufgeladen werden.
Die in den Links gezeigten Schaltungen steuern aber immer nur eine LED an und ich bin mir nicht sicher ob das mit einer einfachen parallelschaltung strommäßig noch hinhaut
-
Doc_McCoy
- Hyper-User

- Beiträge: 1962
- Registriert: Sa, 03.06.06, 15:49
- Wohnort: Neualbenreuth
-
Kontaktdaten:
So, 19.11.06, 13:05
Was verstehst du unter 4 sehr helle weiße Leds?? Luxeons?? 5mm???
Stell einfach den Link von der Led hierrein!!
-
JGIM2000
- Mini-User
- Beiträge: 7
- Registriert: So, 19.11.06, 07:51
- Wohnort: Nürnberg
So, 19.11.06, 15:15
Hallo hier der Link zur LED
*edit*der Link geht nicht und ist etwas zu lang
Gruß
-
JGIM2000
- Mini-User
- Beiträge: 7
- Registriert: So, 19.11.06, 07:51
- Wohnort: Nürnberg
So, 19.11.06, 15:26
Admin-Edit: Link gelöscht von ch (solche LEDs gibts auch bei http://www.leds.de !)
Best. Nr. 180000-U0 5 mm Weiß 3.2 V 18000 mcd
Gehäuse: 5 mm
Farbe: Weiß
Ausführung: Wasserklar
UF: 3.2 V
IF: 20 mA
Abstrahlwinkel: 20 °
Lichtstärke IV: 18000 mcd
Farb-Koordinaten: X = 0.31 Y = 0.32
-
JGIM2000
- Mini-User
- Beiträge: 7
- Registriert: So, 19.11.06, 07:51
- Wohnort: Nürnberg
So, 19.11.06, 16:48
schlag was anderes vor und ich kauf's hier
-
JGIM2000
- Mini-User
- Beiträge: 7
- Registriert: So, 19.11.06, 07:51
- Wohnort: Nürnberg
So, 19.11.06, 16:53
Sorry ich bin hier neu, wird nicht wieder vorkommen

-
Neo
- Auserwählter

- Beiträge: 2631
- Registriert: Fr, 25.02.05, 23:22
- Wohnort: hessen-wisbaden
-
Kontaktdaten:
So, 19.11.06, 18:33
wer bei conrad LEDs kauft verschwendet wirklich Geld
rate Mahl von wem die mit LEDs believer werden
ich würde übrigens auch für diese Projekt K2 LEDs empfehlen die gibt es schon für unter 5€
und sie sind ca. so hell wie 100 LEDs
wen sie immer nur kurz an sind und nicht auf voll last laufen braucht man auch nur eine sehr keilen kühler
-
Fightclub
- Post-Hero

- Beiträge: 5114
- Registriert: Mi, 01.03.06, 18:40
So, 19.11.06, 18:36
bei den K2s steht der Preis dann aber in keiner Relation, sollte man vielleicht auch bedenken, wenn bevor man hier durch die bank k2 empfiehlt. Klar sind die Super, aber für solche Sachen würde ich immernoch 3mm/5mm den Vorzug geben
-
Neo
- Auserwählter

- Beiträge: 2631
- Registriert: Fr, 25.02.05, 23:22
- Wohnort: hessen-wisbaden
-
Kontaktdaten:
So, 19.11.06, 18:46
ich dachte ja nur
sind auch nicht viel teurer als mache 5mm LEDs beim C

-
JGIM2000
- Mini-User
- Beiträge: 7
- Registriert: So, 19.11.06, 07:51
- Wohnort: Nürnberg
Mo, 20.11.06, 13:05
So, nachdem das mit den LED's geklärt ist möchte ich doch nochmal zur Ansteuerschaltung von 4 LED's kommen.
Hat jemand schon Erfahrungen gemacht ob man mehrere(4 Stck)LED's in die anfänglich vorgeschlagene Schaltung implementieren kann oder muß jede LED eine seperate Ansteuerschaltung erhalten?
-
zuBBu
- Mega-User

- Beiträge: 463
- Registriert: Mi, 13.09.06, 13:36
-
Kontaktdaten:
Mo, 20.11.06, 14:09
Mehr wie drei LEDs soll man nicht an den Treiben anschliessen. Die drei LEDs sollen auch ausgemessen werden und den gleichen Spannungsabfall aufweisen, da sie parallel angeschlossen werden.
-> persönlich find ich die Schaltung nicht so gut da die LEDs ja schon leuchten bevor es richtig dunkel ist. Also dann wenn es richtig dunkel ist und die LEDs sinn machen nicht mehr leuchten da der Akku leer ist. Insbesonders wenn du leistungsfähigere LEDs einsetzt.
Besser wäre eine richtige Solarzelle / Ladeelektronik Schaltung und eine Dämmerungsschalter/LED Schaltung.
grüße zubbu
-
Qs'Tree
- Mega-User

- Beiträge: 196
- Registriert: So, 04.06.06, 19:30
- Wohnort: Bayern
Mo, 20.11.06, 15:37
zuBBu: -> persönlich find ich die Schaltung nicht so gut da die LEDs ja schon leuchten bevor es richtig dunkel ist.
Stimmt so nicht ganz. Es kommt auf die Größe der verwendeten Solarzelle und die Auslegung des Tansistor an.
Dann gehen die LEDs auch wirklich erst an, wenn es schon fast zappenduster ist
Auch würde ich bei den Anforderungen auf jeden Fall die 3,6 Volt-Variante mit mind. 3 Akkus wählen, dann sind auch bei den aktuellen, herbstlichen Wetterbedingungen, mindestens 6 Stunden Leuchtdauer gegeben.
-
zuBBu
- Mega-User

- Beiträge: 463
- Registriert: Mi, 13.09.06, 13:36
-
Kontaktdaten:
Mo, 20.11.06, 16:01
Qs'Tree hat geschrieben:Auch würde ich bei den Anforderungen auf jeden Fall die 3,6 Volt-Variante mit mind. 3 Akkus wählen, dann sind auch bei den aktuellen, herbstlichen Wetterbedingungen, mindestens 6 Stunden Leuchtdauer gegeben.
Hab gerade nochmal in den andern thread geschaut und erst gesehen das der Über 3

Seiten geht. Mein Senf von vorhin ging auf die Schaltung in den ersten drei - vier Beiträgen zurück.

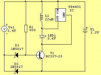
- 583_SchaltplanPR44012_1.jpg (49.73 KiB) 15962 mal betrachtet
bzw.

- 583_36V_BAT60A_1.jpg (23.75 KiB) 15962 mal betrachtet
Das ist natürlich schon so wie man es machen sollte damit man damit lange spasst hat
grüßle zubbu
-
Fightclub
- Post-Hero

- Beiträge: 5114
- Registriert: Mi, 01.03.06, 18:40
Mo, 20.11.06, 16:04
@zubbu: Fein erkannt

das topic ist eher ein Solar-Blog wo er die Entwicklung gepostet hat
-
zuBBu
- Mega-User

- Beiträge: 463
- Registriert: Mi, 13.09.06, 13:36
-
Kontaktdaten:
Mo, 20.11.06, 16:08
Fightclub hat geschrieben:@zubbu: Fein erkannt

das topic ist eher ein Solar-Blog wo er die Entwicklung gepostet hat

konnte mich dann nach dem durchblättern auch an den Thread erinnern, die Schaltungen/Ausführungen haben mit damals sehr zugesagt.
cu zubbu