Solarleuchte im Eigenbau - Bauteileauslegung

Fragen zu Schaltungen, Elektronik, Elektrik usw.

Moderator: T.Hoffmann

Antworten
Benutzeravatar
dieter_w
Mega-User
Mega-User
Beiträge: 398
Registriert: So, 18.02.07, 11:15

Do, 17.04.08, 17:19

Sailor hat geschrieben:Mit einer angepassten Zelle ...
Das sind Sprüche, die ich ganz besonders mag, Fakten bitte!
Hersteller? Typenbezeichnung? Techn. Daten? Händler? Preis?
Und nicht zu vergessen: Abmessungen?

[übertreib]
Ich möchte das Solarpaneel für eine kleine Gartenleuchte nicht auf dem Hausdach montieren.
[/übertreib]
Benutzeravatar
Sailor
Moderator
Beiträge: 9427
Registriert: Di, 28.11.06, 22:16
Wohnort: Saarland, Deutschland und die Welt

Do, 17.04.08, 17:40

Je nach den Anforderungen (LED`s) sind Solarzellen mit 2 W, 4,5 W oder ähnlichen Werten schon ab unter 30 bis 100 Euronen (10 W +) zu haben.

Nicht bei allen Leuchten ist die Solarzelle unbedingt mechanisch mit der Leuchte zu verbinden - da reicht auch eine elektrische Verbindung. :wink:
Benutzeravatar
dieter_w
Mega-User
Mega-User
Beiträge: 398
Registriert: So, 18.02.07, 11:15

Do, 17.04.08, 18:16

Sailor hat geschrieben:... sind Solarzellen mit 2 W, 4,5 W ...
Dir ist klar, dass diese Leistungsangaben peak power sind?
Und wieviel zeit am Tage ist in Mitteleuropa peak power entnehmbar?
Wir haben an den Gartenleuchtenpaneelen keine exakte 90-Grad-Ausrichtung zur Sonne oder gar Nachführung ...
Nicht bei allen Leuchten ist die Solarzelle unbedingt mechanisch mit der Leuchte zu verbinden - da reicht auch eine elektrische Verbindung. :wink:
Das muss derjenige entscheiden, der die Leuchte baut bzw. modifiziert.
In den überwiegenden Fällen, die hier diskutiert werden, geht es um die serienmäßigen Mini-Paneele.

Aber zu deiner Verteidigung, ich habe auch einen Anwendungsfall, wo ich das Paneel abgesetzt betreiben möchte. Aber den Platz für ein Paneel im Wattbereich habe ich trotzdem dort nicht.
Benutzeravatar
Sailor
Moderator
Beiträge: 9427
Registriert: Di, 28.11.06, 22:16
Wohnort: Saarland, Deutschland und die Welt

Do, 17.04.08, 21:08

Wegen der Ausmaße der Solarpanels kämpfe ich auch immer mit der Alternative Windrad.

Aber eines ist doch klar: wenn ich 12 Stunden 60 mA aus dem Akku nehmen will, dann muss die Solarzelle in 12 Stunden 100 mA hineinpumpen. Um das zu bringen, muss sie 200 mA Peak bringen. Wenn in Kauf genommen wird, dass das Licht um 12.00 Uhr Nachts ausgeht, kann es auch eine kleinere Zelle sein.

Mit der "angepassten" Solarzelle meinte ich genau dies. Es ist vorher festzulegen, was gewollt ist. Am Ende steht immer ein Kompromiss, der idealerweise die dem Anwender (Erbauer) wichtigen Bedingungen erfullt und die weniger wichtigen mehr oder weniger unter den Tisch fallen lässt.

Eins mudss klar sein: mit dem Solarzellenschrott aus den billigen "Solarleuchten" ist ein ausrechendes Ergebnis nicht zu erreichen, weder in Leuchtdauer noch in Helligkeit.
Benutzeravatar
Qs'Tree
Mega-User
Mega-User
Beiträge: 196
Registriert: So, 04.06.06, 19:30
Wohnort: Bayern

Do, 17.04.08, 22:08

Heller mit mehr Leistung geht irgendwie immer, aber....
wer will schon richtig Kohle für große Solarzellen hinlegen?
Außerdem soll die Solarlampe ja noch nach etwas aussehen und nicht durch eine riesige Solarzelle zugeplastert werden.
Und nachdem nirgends günstige Solarzellen zu bekommen sind muß eine andere Lösung her.
Das heißt für mich Verwendung neuer LEDs, z.B. die neuen LEDs von Nichia mit 44.000mcd, die bei gleicher Stromaufnahme von 30mA deutlich heller sein sollen als aktuelle weiße LEDs.
Benutzeravatar
dieter_w
Mega-User
Mega-User
Beiträge: 398
Registriert: So, 18.02.07, 11:15

Do, 17.04.08, 22:19

Sailor hat geschrieben:Aber eines ist doch klar: wenn ich 12 Stunden 60 mA aus dem Akku nehmen will, dann muss die Solarzelle in 12 Stunden 100 mA hineinpumpen. Um das zu bringen, muss sie 200 mA Peak bringen. Wenn in Kauf genommen wird, dass das Licht um 12.00 Uhr Nachts ausgeht, kann es auch eine kleinere Zelle sein.
Zeig mir eine Solarzelle, die - über 12 Stunden gemittelt - 100mA liefern kann! Ohne exakte Ausrichtung zur Sonne!
Bedenke aber: Immer in dieser Preisklasse, über die hier gefachsimpelt wird.
Vergiss es einfach!

Vom Anfang dieses Threads an ging es immer nur um diese kleinen Baumarktleuchten, nichts anderes. Da diese helligkeitsgesteuert ein- und ausgeschaltet werden, kann es eigentlich auch nicht sein, dass die sich um Mitternacht abschalten.
... mit dem Solarzellenschrott aus den billigen "Solarleuchten" ist ein ausrechendes Ergebnis nicht zu erreichen, weder in Leuchtdauer noch in Helligkeit.
Das kannst du hier nicht so am grünen Tisch behaupten, weil das einfach nicht stimmt.
Der überwiegende Teil ist Schrott, da bin ich deiner Meinung.
Aber es gibt sogar in der 4,95-Euro-Klasse sehr gute Solarzellen. Das sind zwar nur amorphe, die bringen nicht so den absoluten Topp-Wirkungsgrad. Jedoch bringen die bei etwas bedecktem Himmel gegenüber den polykristallinen Zellen etwas bessere Ausbeute.

Hi Qs'Tree, welcome back! Du hast's wenigstens verstanden! Man muss aus der wenigen zur Verfügung stehenden Energie das beste machen. Und das geht eben nicht mit endlosem Aufbohren der Elektronik, sondern effiziente Schaltungen einzusetzen (z.B. PR4403) und LEDs, die aus wenig Stromfluss viel Licht "machen". Anders wird's nix.
Benutzeravatar
Qs'Tree
Mega-User
Mega-User
Beiträge: 196
Registriert: So, 04.06.06, 19:30
Wohnort: Bayern

Do, 17.04.08, 22:25

:wink: :wink: :wink: Danke für die Blumen :wink: :wink: :wink:
Benutzeravatar
dieter_w
Mega-User
Mega-User
Beiträge: 398
Registriert: So, 18.02.07, 11:15

Do, 17.04.08, 22:53

Na, du als "Erfinder" dieses Threads ....

Was machen die Experimente mit dem 4403?
Meine Testschaltung läuft ganz gut. Jedoch war noch keine Zeit für "Feldversuche".
Ich betreibe zur Zeit 2 gelbe LED in Reihe, das gelbe Licht gefällt mir besser als das weiße.
Jedoch werde ich auch mal die 44k-Nichia testen, die machen ganz schön "Gas". Allerdings ist der schmale Abstrahlwinkel ungünstig, in den Leuchten machen sich am besten Strawhat-LEDs mit ihren 120 Grad.
Wenn die Schaltung auch noch mit 3 gelben LED funktioniert, dann teste ich mal SMD-LEDs im PLCC-2-Gehäuse, da gibt es mittlerweile recht gute Ware.
Benutzeravatar
Qs'Tree
Mega-User
Mega-User
Beiträge: 196
Registriert: So, 04.06.06, 19:30
Wohnort: Bayern

Do, 17.04.08, 23:20

Ja das mit den Feldversuchen ist's so 'ne Sache. Nachdem ich heute morgen doch tatsächlich wieder eine geschlossene Schneedecke im Garten vorgefunden habe, müssen die Feldversuche mit dem PR4403 noch etwas warten. Auch warte ich noch geduldig auf die Verfügbarkeit der neuen LEDs von Nichia, sollen ja demächst hier verfügbar sein...
Spätestens im Mai müssen die Dinger aber in den Garten :P

Der PR4403 ist schon geil, weil man ganz schnell und günstig seine eigene Solarleuchte zusammenbasteln kann. Weiterhin sorgt das Teil dafür, dass der Akku nicht tiefenentladen wird. Also wenn man mit ein paar Stunden Licht zufrieden ist (z.B. bis Mitternacht), dann kann man aus einer 5,- Euro Baumarktlampe + PR4403 & Beschaltung + superheller LED schon was vernünftiges basteln.
Benutzeravatar
dieter_w
Mega-User
Mega-User
Beiträge: 398
Registriert: So, 18.02.07, 11:15

Fr, 18.04.08, 05:54

Qs'Tree hat geschrieben:Auch warte ich noch geduldig auf die Verfügbarkeit der neuen LEDs von Nichia, sollen ja demächst hier verfügbar sein...
Wie jetzt, die gibt es doch mMn schon eine Weile:
http://www.leds.de/p537/Standard_LEDs/L ... 2-V/W.html
Oder meinst du noch eine ganz andere Type?
Benutzeravatar
Qs'Tree
Mega-User
Mega-User
Beiträge: 196
Registriert: So, 04.06.06, 19:30
Wohnort: Bayern

Fr, 18.04.08, 20:54

Doch, doch, genau diesen Typ meine ich. Die LEDs sind seit zig Wochen bei Lumitronix gelistet und sollen seit dem angeblich innerhalb von 1 bis 2 Wochen lieferbar sein....
Nunja, ich warte nun bereits seit 4 Wochen auf eine Lieferbestätigung... :( :( :(
Da hat wohl Nichia z.Z. noch Produktionsprobleme
Benutzeravatar
dieter_w
Mega-User
Mega-User
Beiträge: 398
Registriert: So, 18.02.07, 11:15

Fr, 18.04.08, 22:22

Qs'Tree hat geschrieben:Da hat wohl Nichia z.Z. noch Produktionsprobleme
Sollte nicht so sein, ich habe vorige Woche Ware erhalten, aber von einem anderen Versender.

Vielleicht baue ich mal eine in eine Gartenfunzel rein ...
Benutzeravatar
Qs'Tree
Mega-User
Mega-User
Beiträge: 196
Registriert: So, 04.06.06, 19:30
Wohnort: Bayern

Sa, 19.04.08, 13:28

dieter_w hat geschrieben:Sollte nicht so sein, ich habe vorige Woche Ware erhalten, aber von einem anderen Versender.
Ich hab diesen LED-Typ bei anderen Versendern auch schon als "Lagernd" bzw. "Verfügbar" gesehen, habe aber der Sache nicht getraut weil viele Händler angeben, dass die Ware versandtfertig bzw. verfügbar ist. Wenn man dann bestellt können sie doch nicht liefern.
Und bei Lumix funktioniert es eigentlich immer reibungslos.
Nunja, evtl. tut sich ja was nach der light+building, ich habe zumindest mal bei Lumix nachgehakt.

Wie ist denn der erste Eindruck zu den neuen LEDs von Nichia? Sind die wirklich deutlich heller?
Daniel G
Super-User
Super-User
Beiträge: 60
Registriert: Do, 05.04.07, 13:40
Wohnort: Oldenburg
Kontaktdaten:

Mo, 21.04.08, 21:19

dieter_w hat geschrieben:Ja, in dieser Saison sind diese Modelle "in":
viewtopic.php?f=28&t=4955

Nutzen wir die trüben Tage, damit die neuen Leuchten einsatzbereit sind, sobald wieder die Sonne scheint!
Hehe, Jepp. :P

Ich habe mir bei H**nbach ebenfalls eine Billigleuchte organisiert, kosta 4,95€, ist von SOLITE. Angegeben wird ein 0,09W "starkes Amorphous" Solarpanel. Gespeist wird die LED über einen wiederaufladbaren (*ach*) 1.5V/500mAh NiMH-Akku. Lt. Hersteller soll die Lampe bis zu 8 Stunden leuchten. Momentan steht sie zu Testzwecken auf meiner Fensterbank, Ausrichtung gen Süden. Statistisch gesehen hat Wilhelmshaven 217 Regentage. Das Panel muss als schon kämpfen. ;)

Ich habe die vorhandene LED mal testhalber gegen eine warmweiße LED (12000 mcd, 3.4V, 20mA) ausgetauscht, da ja immer noch die Idee des "Sun-Jar" dahintersteckt. Rein Subjektiv hat sich an der Helligkeit wenig geändert, dafür ist das Licht angenehmer und erinnert schon mehr an die Sonne.. ;)
Andre@s
User
User
Beiträge: 30
Registriert: Sa, 28.10.06, 21:15
Wohnort: Deuerling

Mo, 21.04.08, 21:46

Hallo zusammen,

ich hab mir jetzt mal die Schaltung von Qs'Tree mit den 3 Akkus nachgebaut.

Allerdings hab ich das Problem, dass die LED Tag und Nacht an ist und ich lediglich eine Stromstärke von 1 mA rausbekomm.

Hat jemand eine Idee, woran es liegen könnte?

Hier mal ein Foto der Schaltung:
[img]schaltung.jpg[/img]

Herzlichen Dank schon mal im voraus.

Viele Grüße: Andreas
Dateianhänge
schaltung.jpg
schaltung.jpg (50.1 KiB) 44244 mal betrachtet
Benutzeravatar
Sailor
Moderator
Beiträge: 9427
Registriert: Di, 28.11.06, 22:16
Wohnort: Saarland, Deutschland und die Welt

Mo, 21.04.08, 22:10

Welche Transistoren hast Du benutzt?

Die Basiswiderstände sind schon sehr hoch!
Benutzeravatar
dieter_w
Mega-User
Mega-User
Beiträge: 398
Registriert: So, 18.02.07, 11:15

Mo, 21.04.08, 22:23

Daniel G hat geschrieben:Ich habe mir bei H**nbach ebenfalls eine Billigleuchte organisiert,
Nee, die Paneele sind ganz o.k., sogar mit Schutzglas aus echtem Glas!
Gespeist wird die LED über einen wiederaufladbaren (*ach*) 1.5V/500mAh NiMH-Akku. Lt. Hersteller soll die Lampe bis zu 8 Stunden leuchten. Momentan steht sie zu Testzwecken auf meiner Fensterbank, Ausrichtung gen Süden. Statistisch gesehen hat Wilhelmshaven 217 Regentage. Das Panel muss als schon kämpfen. ;)
Bei uns hier gibt's noch alte Ware mit NiCd-Akkus drin.
Ist die Platine bei dir mit Schrauben befestigt oder mit den festgeschmolzenen Plastikstiften eingeschweißt?
Die gleiche Type Leuchten, nur mit größerem Nirosta-Deckel (120mm Dmr.) gab es voriges Jahr mit geschraubter Platine. Später gab es dann die neue Bauform mit kleinerem Deckel und eingeschweißter Platine, die kriegst du nur mit Gewalt raus!

Ich baue eine neue Schaltung auf mit dem PR4403. Mal sehen, was daraus wird.
Akkus kann man durch andere Typen ersetzen mit höherer Kapazität. Nur, was tagsüber nicht nachgeladen wird, das kann man nachts auch nicht entnehmen ...
Der Sun-Jar scheitert momentan noch an fehlender Sandstrahlkapazität. Frost-Lack aus dem Bastelgeschäft ergibt bescheidene Ergebnisse.

@ Andreas:
Ja, wie schon von Sailor angemerkt, die Transistoren sollten schon aus der Stromverstärkungsgruppe "C" sein, wie in der Schaltung angegeben. Vor allem der Q2, der die Spannung des Paneels auswertet. Ansonsten mal den Widerstand R1 testweise so weit verringern, bis die Schaltung bei Dämmerung zuverlässig abschaltet.
Das Paneel muss natürlich ebenfalls ein anderes sein im Vergleich zu den Leuchten mit einer einzelnen Zelle. Um drei in Reihe geschaltete Akkus zu laden, muss die Spannung logischerweise höher sein!
Wenn du nur ein Paneel aus einer einfachen Leuchte hast, dann wird das nichts.
Andre@s
User
User
Beiträge: 30
Registriert: Sa, 28.10.06, 21:15
Wohnort: Deuerling

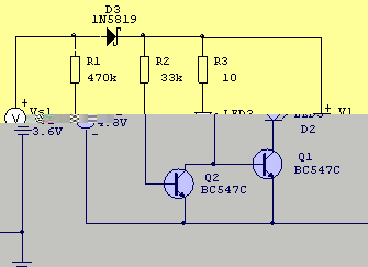
Mo, 21.04.08, 22:24

[img]
3.6Volt-Variante.jpg
3.6Volt-Variante.jpg (33.2 KiB) 44233 mal betrachtet
[/img]

Ich hab bis auf die Diode alle Werte aus dem Schaltbild.

Die D3 ist bei mir eine 1N5818
Benutzeravatar
dieter_w
Mega-User
Mega-User
Beiträge: 398
Registriert: So, 18.02.07, 11:15

Mo, 21.04.08, 22:36

Andre@s hat geschrieben:Ich hab bis auf die Diode alle Werte aus dem Schaltbild.
Die D3 ist bei mir eine 1N5818
1N5818 ist o.k.
Erstens sieht es aus, als wären die Transistoren verkehrt herum eingebaut.

Bei R2 sieht mir der dritte Farbring von R2 auch etwas komisch aus. Ein 33k-Widerstand muss rot-rot-orange beringt sein. Kann auf dem Foto schlecht zu sehen sein, aber bei mir sieht es wie rot-rot-rot aus, das wären 3,3kOhm, das wäre zu gering.
Dateianhänge
transi.png
transi.png (19.33 KiB) 44209 mal betrachtet
Zuletzt geändert von dieter_w am Mo, 21.04.08, 22:43, insgesamt 1-mal geändert.
Benutzeravatar
Qs'Tree
Mega-User
Mega-User
Beiträge: 196
Registriert: So, 04.06.06, 19:30
Wohnort: Bayern

Mo, 21.04.08, 22:42

Dieter hat es richtig erkannt, die Transistoren sind def. um 180° gedreht und somit sind E & C falsch herum angeschlossen. Mal umlöten, dann sollte die Schaltung funktonieren... :wink:
Daniel G
Super-User
Super-User
Beiträge: 60
Registriert: Do, 05.04.07, 13:40
Wohnort: Oldenburg
Kontaktdaten:

Di, 22.04.08, 11:13

Moinsen Dieter,
dieter_w hat geschrieben:Nee, die Paneele sind ganz o.k., sogar mit Schutzglas aus echtem Glas!
Echt? Hm, dann sind die ja doch nicht so übel. Wirkten aber irgendwie nicht sonderlich stabil...
dieter_w hat geschrieben:Ist die Platine bei dir mit Schrauben befestigt oder mit den festgeschmolzenen Plastikstiften eingeschweißt?
Hm, ich habe das Panel bislang noch nicht versucht auszubauen, weil ich erstmal gucken wollte, was die gesamt Schaltung überhaupt bringt. Außerdem ist der Deckel an sich ja gar nicht sooo schlecht... Aber, um deine Frage zu beantworten: Schrauben sind da keine, das Panel ist von unten einmal ringsherum mit Silikon/Heikleber befestigt. Rausgenommen habe ich das noch nicht...
dieter_w hat geschrieben:Ich baue eine neue Schaltung auf mit dem PR4403. Mal sehen, was daraus wird.
Akkus kann man durch andere Typen ersetzen mit höherer Kapazität. Nur, was tagsüber nicht nachgeladen wird, das kann man nachts auch nicht entnehmen ...
Was ja schon oft genug im Thread erwähnt wurde. ;) Das mit der Schaltung klingt doch schonmal gut! *Daumen hoch*
dieter_w hat geschrieben:Der Sun-Jar scheitert momentan noch an fehlender Sandstrahlkapazität. Frost-Lack aus dem Bastelgeschäft ergibt bescheidene Ergebnisse.
Jepp, dito. Und das wird auch nix mit dem Sandstrahlen in näherer Zukunft. Ist der Frost-Lack wirklich so übel? Habe Bilder gesehen, auf denen sah das gar nicht schlecht aus, natürlich ohne Angabe des verwendeten Produkts. Schade eigentlich...
Benutzeravatar
dieter_w
Mega-User
Mega-User
Beiträge: 398
Registriert: So, 18.02.07, 11:15

Di, 22.04.08, 11:32

Ja, moin moin!
Daniel G hat geschrieben:... Schrauben sind da keine, das Panel ist von unten einmal ringsherum mit Silikon/Heißkleber befestigt. Rausgenommen habe ich das noch nicht ...
Das ist Silikon, zum Abdichten.
Nee, ich meinte die schmale Platine mit der Elektronik. Weil du schriebst, dass du die LED getauscht hättest. Aber das geht glaube ich auch ohne Ausbau der Wandlerplatine (hab gerade keine Leuchte griffbereit).
Ist der Frost-Lack wirklich so übel? Habe Bilder gesehen, auf denen sah das gar nicht schlecht aus, natürlich ohne Angabe des verwendeten Produkts. Schade eigentlich...
Ja, mir fehlt sicherlich nur die richtige Techologie.
Wer es ordentlich bringt, da klappt das schon, denke ich.
Daniel G
Super-User
Super-User
Beiträge: 60
Registriert: Do, 05.04.07, 13:40
Wohnort: Oldenburg
Kontaktdaten:

Di, 22.04.08, 15:11

Achso, die.. :P Nee, die ist noch drin, aber du hast recht, da sind zwei Plastikstützen... Igitt...^^
dieter_w hat geschrieben:Aber das geht glaube ich auch ohne Ausbau der Wandlerplatine (hab gerade keine Leuchte griffbereit).
Jepp, einfach direkt unterhalb des Plastikgehäuses der LED selbige abkneifen und dann die neue mit zwei Lötpunkten anheften. Zum Testen reicht das allemal. ;)
Benutzeravatar
samson
Mega-User
Mega-User
Beiträge: 120
Registriert: Mi, 06.06.07, 07:15
Wohnort: Cottbus
Kontaktdaten:

Mo, 28.04.08, 07:39

Moign ,....

ich weiß nicht - vieleicht stand´s hier im Tread schon mal drin und ich hab´s übersehen .

aber beim PR4403 kommt es beim Fotowiderstand ganz entscheidend auf die Werte an .

Ich hab festgestellt das der IC an PIN 2 sehr empfindlich ist und bei schon sehr hohen Widerstandswerten anfängt die LED zu dimmen . :(
Bei offenem PIN 2 zieht der Chip so in etwa 130 mA und das geht bei einem ungeigneten Fotowid. schnell mal auf 40 - 60 mA zurück.( und das obwohl der Fotowid. vollständig abgedunkelt ist )
So reichen ca. 470 kOhm schon aus um den IC abzuschalten . Das heißt im Umkehrschluß das der Fotowid. einen Dunkelwid. von weit im MOhm Bereich haben sollte. Der Wid . bei Licht ist unkritisch da wie gesagt schon ca. 470 kOhm reichen um die LED abzuschalten .

Auf der Suche nach einem geeigneten Typ bin ich bei Reichelt fündig geworden und
zwar der A 906014 .

Daraus ergibt sich aber auch den Fotowid. und die Anschlüsse des IC ausreichend zu isolieren da ja sonst Feuchtigkeit( Tau ) und ev. Krabbeltierchen ( die sich ja nu mal auch gerne einnisten ) die Lichtausbeute der Solarlampe deutlich reduzieren könnten .

Ich gieße bei mir den Fotowid. samt Anschlüssen gleich komplett mit Heißkleber ein - und die Platine eben mit Lötlack überziehen .

So holt man das Max. aus der Solarlampe raus . :wink:
Benutzeravatar
dieter_w
Mega-User
Mega-User
Beiträge: 398
Registriert: So, 18.02.07, 11:15

Mo, 28.04.08, 09:52

Der entscheidende Vorteil des PR4403 ist eigentlich, dass dort eigentlich überhaupt kein Fotowiderstand eingesetzt werden muss.
Es genügt vollauf, wenn der Pin 2 die Ausgangsspannung der Solarzelle auswertet, mit dem Vorwiderstand ist in weiten Grenzen ein Abgleich an die gewünschte Schaltschwelle möglich.

Der Pin 2 geht intern an eine Stufe mit Schwellwertverhalten, nach Überschreiten / Unterschreiten der Schaltschwelle schaltet der IC schlagartig ab / ein.
Ein von dir beschriebenes Dimmverhalten ist da normalerweise überhaupt nicht vorhanden.

Auch erscheint mir deine Stromaufnahme von 130 mA viel zu hoch, so dass ich bei dir evtl. einen Schaltungsfehler vermute.
(Meine Testschaltung nimmt in eingeschaltetem Zustand nur 45 mA auf / mit 22µH Speicherdrossel.)

Wichtig: Hast du Pin 3 UND 6 verbunden?

Poste bitte mal deine Schaltung (mit Bauelementewerten).
Antworten