wenn du nen 5V netzteil nimmst und
dann eine konstantstromquelle in den kathodenzweig einbaust,sollte das gehen.
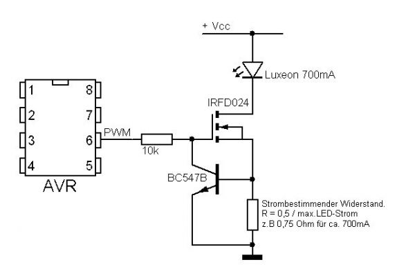
habe gerade eine superinteressante schaltung gefunden
wenn du den 10kohm widerstand von der pwm an + legst sollte das gehen,der vorteil ist,das du nur eine recht kleine betriebsspannung brauchst.allerdings gibt es auch 2 nachteile,der erste ist,du brauchst einen nfet mit möglicher
logikansteuerung,also einen L typ.der 2. nachteil,du musst noch eine leitung mehr ziehen oder die quelle in der nähe des netzteils unterbringen.dafür hast du bei nur 5V und 1,2A nur eine wärmeverlustleistung von nicht mal 2W
und kommst mit einem 2cm x 2cm grossen kühlblech aus.



