Music to Light

Fragen zu Schaltungen, Elektronik, Elektrik usw.

Moderator: T.Hoffmann

synvox
Mega-User
Mega-User
Beiträge: 147
Registriert: Fr, 27.04.07, 04:40
Wohnort: Schweiz

Fr, 27.07.07, 02:20

@Scorpion:

Um mal ein Beispiel mit einer von dir ausgesuchten LED zu rechnen, nehme ich mal die mit 5000 mCd und 30° Abstrahlwinkel. Das würde dann in etwa 1.08 Lumen Gesamtlichtstrom entsprechen. Wenn du davon also 150 nimmst, kommst du auf ca. 160 Lumen insgesamt. Nicht sehr hell also, zumindest nicht genug um einen Raum (Standardzimmergrösse) hell auszuleuchten, denn diesen Lichtstrom erreichst du schon mit einer einzigen weissen Seoul P4 Hochleistungsled bei ca. 750 mA.
Zum Vergleich erzeugt übliches 100W Glühobst ca. 1300 - 1700 Lumen, was wiederum ca. mit 10 P4s oder 1500 !! von den obigen Leds zu erreichen wäre.
Man braucht zwar nicht für jedes Zimmerchen die vergleichbare Lichtleistung von 100W Glühobst, aber hier einfach mal zum Vergleich (die Helligkeit einer 100W Glühbirne können sich die meisten noch vorstellen :wink: ).

Das subjektive Helligkeitsempfinden hängt zwar auch noch von der Lichtfarbe ab, da das menschliche Auge nicht für das gesamte sichtbare Lichtspektrum gleich empfindlich ist, aber das wollen wir hier mal ausser Acht lassen. Es wird dennoch klar, dass du extrem viele 5mm-Leds brauchst, um ein Zimmer einigermassen hell auszuleuchten.

Gruss
Neni
luckylu1
Hyper-User
Hyper-User
Beiträge: 1405
Registriert: So, 29.04.07, 05:11
Wohnort: berlin

Fr, 27.07.07, 06:22

das leuchtet mir im mom nicht ganz ein, werde wohl doch mal rechnen müssen, wenn du recht hast, was ich durchaus für möglich halte, hab ich nen gedankenfehler, den gilt es jetzt aufzuspüren>>>>>>>>>>>>>>>>wech

wenn ich den erwische, der bei mir gerade auf dem schlauch steht............

ich finde meinen gedankenfehler nicht, das macht mich jetzt irre also kommt mir jetzt nicht in die quere. irre*g*
synvox
Mega-User
Mega-User
Beiträge: 147
Registriert: Fr, 27.04.07, 04:40
Wohnort: Schweiz

Fr, 27.07.07, 08:39

luckylu1, ich kann zwar nicht gedankenlesen, also kann ich auch deinen Gedankengang bei der Flächenberechnung nicht eruieren, aber möglicherweise hast du von der LED aus in einem bestimmten Abstand eine virtuelle, zum Abstand normale (im rechten Winkel) Ebene gezogen und diese mit dem angenommenen Lichtkegel geschnitten, was dann ja eine Kreisfläche ergibt. So hätte ich's jedenfalls gemacht, wenn ich nicht zufällig Physik im Nebenfach studiert hätte :wink: . Wenn man zwei Leds mit verschiedenem Abstrahlwinkel nimmt und dann in gleichem Abstand die Ebenen zieht und darauf die verschiedenen sich ergebenden Kreisflächen vergleicht (wäre in etwa so, als wenn man die Leds auf eine Wand richten würde und dann die Flächen der sich ergebenden Lichtkreise vergleicht), kommt man zu einem falschen Ergebnis.

Man muss eben die Flächen vergleichen, welche sich auf einer Kugeloberfläche !! ergeben, wenn die LED in der Mitte der Hohlkugel sitzt und die diese von innen anstrahlt. Der Raumwinkel (gemessen in Sterradiant) ist nichts anderes als die auf einen Radius 1 der Hohlkugel (der Abstand der Led zur Kugeloberfläche) normierte Kugeloberfläche, welche bei einem bestimmten Abstrahlwinkel der Led beleuchtet wird.

Gruss
Neni
luckylu1
Hyper-User
Hyper-User
Beiträge: 1405
Registriert: So, 29.04.07, 05:11
Wohnort: berlin

Fr, 27.07.07, 08:51

jo, so hab ich das gemacht, allerdings, komme ich noch nicht ganz damit klar, das die krümmung so einen grossen unterschied ausmachen soll, das da ein fehlerhaftes ergebniss raus kommt, ist und war mir klar, nur mit dem
doch sehr grossen unterschied habe ich eben meine probleme, die beleuchtungsstärke müsste ja dem flächenverhältniss der beleuchteten flächen proportional sein.
synvox
Mega-User
Mega-User
Beiträge: 147
Registriert: Fr, 27.04.07, 04:40
Wohnort: Schweiz

Fr, 27.07.07, 09:25

Je grösser der betrachtete Abstrahlwinkel, desto überproportional grösser ist der Fehler, der sich dabei (ebene Fläche) ergibt. Bei Abstrahlwinkeln so bis 20° ist der Fehler tatsächlich nicht so gross. Vergleicht man also LEDs miz z.Bsp. 10° und 20° Abstrahlwinkel, kann man auch die Kreisflächen auf einer Ebene vergleichen und kommt zu einer guten Näherung der tatsächlichen Verhältnisse.
Mit grösser werdendem Winkel nimmt aber auch der Abstand eines LED-Ausgangslichtpunktes zum Auftreffpunkt auf der Ebene zu, d.h. der Abstand zur Lichtquelle ist nicht über die gesamte betrachtete Fläche gleich und somit nimmt der Lichtstrom pro Flächeneinheit zu den Rändern hin überproportional ab.

Zur Verdeutlichung des Effektes noch ein kleines Gedankenexperiment. Nehmen wir mal als Extremfall eine LED mit 180° Abstrahlwinkel an, dann wäre die beleuchtete Fläche auf einer von der LED in einem bestimmten Abstand senkrecht liegenden Ebene nicht zu berechnen bzw. theoretisch unendlich gross. Der Gesamt-Lichstrom einer solchen LED ist aber trotzdem durchaus endlich :wink: und lässt sich eben mittels Raumwinkel auch korrekt berechnen/beschreiben.

Gruss
Neni
Benutzeravatar
Scorpion
Ultra-User
Ultra-User
Beiträge: 918
Registriert: Fr, 20.07.07, 13:07

Fr, 27.07.07, 12:04

also das mit dem ausrechnen ist mir ne nummer zuhoch .. ich steh ja erst kurz vorm Abi^^ da bracuh ich mri hoffentlcih damit ncoh keine genanken zu amchen. das die zimlcih schwachsind hab cih in zwischen zeit rausgefunden. aber dann muss cih wohl nach anderen LEDs suchen. 1300 Lumen das GLühobst sagt ihr, mh gut so holl brauchts gar nicht sein, obwohl das warscheinlcih noch etwas dunkler wird wenn ichs hinter das milchglas pack. man .. das schmeißt mir jetzt die ganze wiederstandsrechnung übern haufen^^ naja werd eben mal hellere Lichtchen suchen.

aber vorerst bau cih mal die orginalschaltung mit der einen LED auf und guck ob sie so funktiioniert wie cih gerne hätte, den rest kann man dan später klären.
luckylu1
Hyper-User
Hyper-User
Beiträge: 1405
Registriert: So, 29.04.07, 05:11
Wohnort: berlin

Fr, 27.07.07, 12:50

also doch rechnen, mmm oder funktionieren die rechner im shop richtig? wenn das da funktioniert, reicht mir das,
auf grund der vielen faktoren, wird letztendlich ein rechenwert immer nur eine mehr oder weniger genaue näherung ergeben und ich will ja nur etwas vergleichen können.
synvox
Mega-User
Mega-User
Beiträge: 147
Registriert: Fr, 27.04.07, 04:40
Wohnort: Schweiz

Fr, 27.07.07, 15:44

Der Shop-Rechner (Candela-Lumen) ist absolut ok. Der macht ja auch nichts anderes, als die gültigen, mathematischen Zusammenhänge (Formeln) einzusetzen. Die Berechnung ist nämlich gar nicht sooo schwierig. Der Raumwinkel lässt sich mit 2*Pi*(1 - cos(Abstrahlwinkel/2)) aus dem Abstrahlwinkel errechnen. Das Ergebnis multipliziert mit der Lichtstärke in Candela ergibt dann schon den Gesamtlichtstrom in Lumen. Das macht der Shop-Rechner genau so.

Wie gesagt ist diese Berechnung für eine lambertsche Abstrahlcharakteristik der LED eine durchaus gute Näherung für den tatsächlichen Gesamtlichtstrom der LED. Die obige Formel impliziert nämlich, dass die Lichtstärke der LED über den gesamten Abstrahlwinkel gleich bleibt, was natürlich nicht der Fall ist. Da aber der Abstrahlwinkel als 2*Phi(1/2) definiert ist (der Öffnungswinkel bei dem die Lichtstärke am Rand gerade 50% der max. Lichtstärke in der Mitte beträgt), ergibt sich bei einer lambertschen Abstrahlcharakteristik der Fall, dass das was man zuviel eingerechnet hat in der Rechnung (Lichtstärke bei 0° mal Raumwinkel) ungefähr dem entspricht, was man unberücksichtigt lässt (der ganze Bereich wo die Lichtstärke kleiner als 50% der Lichtstärke nach vorne ist).

Will man es ganz genau machen bzw. wenn die LED eine seltsame Abstrahlcharakteristik aufweist, dann müsste man schon aufgrund des Abstrahlcharakteristikgraphen im Herstellerdatenblatt das Integral dieses Graphen bilden, also über Delta(Raumwinkel) * Delta(Lichtstärke) integrieren.

Gruss
Neni
Benutzeravatar
Scorpion
Ultra-User
Ultra-User
Beiträge: 918
Registriert: Fr, 20.07.07, 13:07

Fr, 27.07.07, 18:13

mh .. dann gibts ja gar keine LEDS mit denen sich das acuh ohne gleich 1k stück zu kaufen realisieren lässt ... und cihd achte immer die wären so toll und sogar toller als Obst!

weil die besten die ichim shop gefunden hab waren, SMD s und die bringen bei 120° auch nur höchsten 100 mcd ... bzw cihs eh grad .. gut es gibt welche mit 600 mcd aber die gibts nru in Rot blau und weis .. aber cih will doch bunt! :cry:

was soll ich den da jetzt amchen?^^

das bracuht ja nur so .. ach kneipenhelligkeit sein ...
luckylu1
Hyper-User
Hyper-User
Beiträge: 1405
Registriert: So, 29.04.07, 05:11
Wohnort: berlin

Fr, 27.07.07, 18:32

nimmst du von den roten, grünen und blauen power leds welche und schwups, wird es auch richtig hell!

nen tip glühobst hat 12 bis 24 lumen pro watt
eine P4 bringt es auf bis zu 240 lumen bei 3,8W
mit 350 mA erreichst du schon bis 119 lm bei 1,15W / das sind 100 lm /w nun musst du nur noch ein wenig rechnen^^
Benutzeravatar
Sailor
Moderator
Beiträge: 9427
Registriert: Di, 28.11.06, 22:16
Wohnort: Saarland, Deutschland und die Welt

Fr, 27.07.07, 18:35

Wenn Du es bunt und mit viel Licht haben willst, nimmst Du am Besten die P5. Bei 6 bis 9 Stück hast Du mit Sicherheit mehr Licht als bei bunt eingefärbtem Glühobst.

Mit Deiner ursprünglichen Idee kannst Du hal schönes Ambilight erzeugen, aber immer noch besser und (energie-) günstiger als mit Glühobst.

... und Kombinationen gehen natürlich auch! :wink:
Benutzeravatar
Scorpion
Ultra-User
Ultra-User
Beiträge: 918
Registriert: Fr, 20.07.07, 13:07

Fr, 27.07.07, 23:26

mh hat jemand n link zu der P5 ?

und ist die nciht weis ? also die P4 ist doch weis.., aber wäre es möglcih die hiner buntes Plexiglas oder sowas zu packen dass sei etwas farbig wird? weil das ganze war eig geplant fürn Geb eben so als kleines sahnestück, das soll nciht die ganzer zeitlaufen, würd warscheinlcih auch aufregen aber es soll eben gut aussehen und etwas partystimmung machen^^ nur wenns eben nur bunte kontrolllämpchen sind die so vor sich hin flackern ists acuh nix.
Benutzeravatar
alexStyles
Auserwählter
Auserwählter
Beiträge: 2333
Registriert: So, 20.08.06, 16:51
Wohnort: Düsseldorf
Kontaktdaten:

Sa, 28.07.07, 00:27

Scorpion hat geschrieben:mh hat jemand n link zu der P5 ?
Wie wäre es mit LUMITRONIX... :P
hauseigener Verkauf einer P5 8)
Scorpion hat geschrieben: und ist die nciht weis ? also die P4 ist doch weis.., aber wäre es möglcih die hiner buntes Plexiglas oder sowas zu packen dass sei etwas farbig wird? weil das ganze war eig geplant fürn Geb eben so als kleines sahnestück, das soll nciht die ganzer zeitlaufen, würd warscheinlcih auch aufregen aber es soll eben gut aussehen und etwas partystimmung machen^^ nur wenns eben nur bunte kontrolllämpchen sind die so vor sich hin flackern ists acuh nix.
Die P4 gibt es in Weiß ja und soll es auch mal in anderen Farben geben...
die P5 ist eine High Power Led die Rot Grün und Blau wiedergeben kann :wink:

MfG Alex
Benutzeravatar
Scorpion
Ultra-User
Ultra-User
Beiträge: 918
Registriert: Fr, 20.07.07, 13:07

Sa, 28.07.07, 07:54

mh jo die P5 wäre schon ncihtschlecht, aber erstens ist sie zimlcih teuer und zweitens wollt ich doch eig verschiedene farben und nicht nur Rot blaub weiß^^
Benutzeravatar
Sailor
Moderator
Beiträge: 9427
Registriert: Di, 28.11.06, 22:16
Wohnort: Saarland, Deutschland und die Welt

Sa, 28.07.07, 08:39

Die P5 besteht eigentlich aus 3 LED´s in einem Gehäuse, ist also eine sogenannte RGB-LED.

Daher kann man mit ihr (fast) jede beliebige Farbe darstellen und nicht nur die drei Grundfarben.

Das funktioniert dann wie die Farbdarstellung im Fernsehgerät, da hast Du ja auch nicht nur die drei Grundfarben.

Drei von denen machen dann doch schon ordentlich Licht - und beim nächsten Geldnachschub kommen dann die nächsten drei. :wink:

Aber die ersten drei P5 machen schon mehr Licht, als die üblichen bunt gefärbten Gartenglühlampen und Du kannst, wie gesagt, die P5 in fast unendlich vielen Farbtönen leuchten lassen - das geht mit dem eingefärbten Glühobst auch nicht.
Benutzeravatar
Scorpion
Ultra-User
Ultra-User
Beiträge: 918
Registriert: Fr, 20.07.07, 13:07

Sa, 28.07.07, 11:45

ok hört sich verlockend an und mit meinem 50€ Budget kann man da schonmal 4 Springen lassen^^


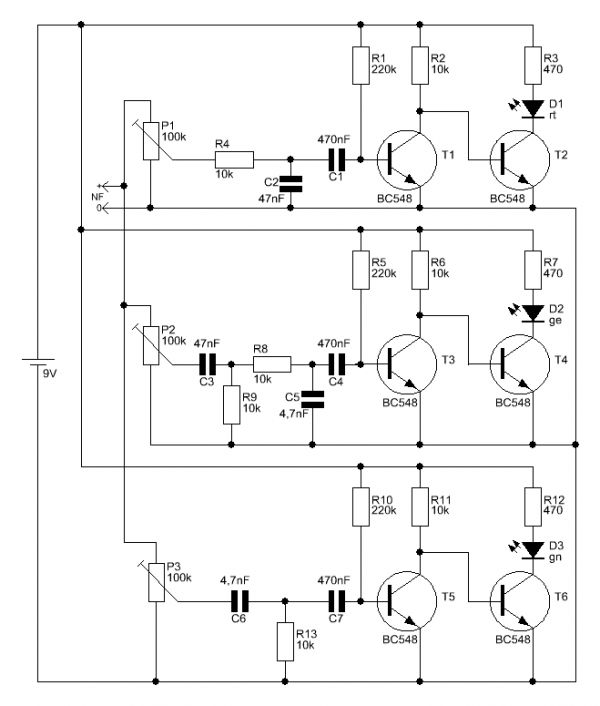
gut dann werd cih mal umstellen ... allerdings bleibt dan die frage wie ich mit denen verschiedene lichter erzeug? äh .. verschiedene Farben, das ganze soll ja in die schaltung:

2199_Lichtorgelschaltplan_original_1.jpg

anstatt der D1/2/3 sollen dann die RGBs rein, die würden ja im Tackt Blinken oder leuchten doer was auch immer^^ (wenn sie überhaupt gehn), wäre es dann möglcih dass sie so nach und nach die farben wechseln? also mal 30 sec rotblinken? dann umschalten auf ein Orange dann weiterwechseln zu nem bláu usw ... ? ginge das? das wäre nämlich ultra Super!
HeLgZhatgelitten
User
User
Beiträge: 22
Registriert: Sa, 14.07.07, 11:55
Wohnort: norddeutschland

Sa, 28.07.07, 12:12

WENN DU DIE P5 ANSCHLIEST HAST DU JA NICHT NUR ROT BLAU GRÜN...sondern auch mischfarben...wie lila,orange e.t.c...ich rate dirauch zu einer p5 wenn du nur 5mm nimmst versichere ich dir du wirst irgendwann unglücklich damit sein...mit der p5 ist alles gleichmäßig und du hasst ein schönes raumklima ;)
Benutzeravatar
Sailor
Moderator
Beiträge: 9427
Registriert: Di, 28.11.06, 22:16
Wohnort: Saarland, Deutschland und die Welt

Sa, 28.07.07, 12:16

Mit einigen kleinen Änderungen ginge die Schaltung. Insbesondere müssten die Endstufen angepasst werden, weil die Transistoren T2, T4 und T6 nicht für diese Leistungen ausgelegt sind.

Bei dieser Schaltung bestimmt dann die Musik die Farbe. Wenn Du zusätzlich noch Farbkombinationen unabhängig von der Musik erzeugen willst, geht das entweder per Handsteuerung oder mit einem RGB-Controller (Steuergerät).
luckylu1
Hyper-User
Hyper-User
Beiträge: 1405
Registriert: So, 29.04.07, 05:11
Wohnort: berlin

Sa, 28.07.07, 12:35

hi scorpion, da wo du die schaltung her geholt hast, stand von mir auch etwas zur auslegung der transistoren für höhere ströme, das hättest du ja gleich mit verlinken können, am besten den ganzen tröt^^
Benutzeravatar
Scorpion
Ultra-User
Ultra-User
Beiträge: 918
Registriert: Fr, 20.07.07, 13:07

Sa, 28.07.07, 16:48

^^ jo musst schnell gehn .. aber ganz erlich. .. das war glaub in diesem trööd :) nur eben auf seite 1 oder 2

ich nehm natürlcih wie schon gesagt warscheinlich so ein Darlingtontransistor der TIP120, obwohl diese RGBs bracuhen ja nicht mehr ganz so viel saft wie meine ursprünglichen 40 5mm ers.

jo das mit der Farbe stimmt, bei tiefen tönen mittleren und hohen ... un dann eben jeweils die eingestellte farbe.

könnte mir noch jemand ne kleine Schaltung zeigen wie ich .. vielleicht via Potti die Farben der RGB manuellwechsle? das wäre dan klasse. dann könnt ich die zum tackt blinken lassen udn nach lust und laune bissle rumdrehn udn schon hab ich andere farben^^

geht das überhaupt? also mit nem Drehregler ( Potti?) von .. ka weiß durchschalten über Rot orange etc. bis blau oder violett?
luckylu1
Hyper-User
Hyper-User
Beiträge: 1405
Registriert: So, 29.04.07, 05:11
Wohnort: berlin

Sa, 28.07.07, 17:46

1856_sound_to_light_power_endstufe_1.jpg
hier, nun zufrieden? *g*

ich hoffe, ich hab hier mal die nächste frage vorweggenommen, die spannung ++Ub ist nur von der max. zulässigen arbeitsspannung ,strom und leistung abhängig und können theoretisch beliebig gross sein!

das poti sollte 250kohm haben und der darüber liegende widerstand dient nur noch als schutz vor zu hohem basisstrom, werte zwischen 1kohm und 10kohm sind frei wählbar, die funktion wird in diesem bereich der werte nicht beeinträchtigt.
Benutzeravatar
Scorpion
Ultra-User
Ultra-User
Beiträge: 918
Registriert: Fr, 20.07.07, 13:07

Sa, 28.07.07, 18:04

ok danke .. man sieht du hast wirklich ahnung ... nru komm cih ejtzt nciht mehr ganz mit weil cih glaub nciht ganz so viel ahnung habe^^

wie bringe ich diese schaltung in meine ein?
2199_Lichtorgelschaltplan_question_1.jpg

könntest du mir irgendwie zeigen wie ich das anschließen muss?^^ sorry entweders steh cih aufm schlauch oder ich komm grad nciht ganz durch aber hab auch ncoh nciht so viel mit RGBs gemacht.

und können die Transistoren in meiner schaltung dann dei gleichen bleiben ode rmüssen die auch verstärkt werden oder ... ???

und dann weis ich ja die Größen der Kondensatoren udn beiden Pottis ( jo einer 250 k aber der andere?) und wiederstände nciht..? und da sind ja nochmal 2 Transistoren drin... was sind das für welche? ah moment es dämmert .. das ist ja alels abhängig von der LED. ok!^^

und wie wären die größen dann bei dieser RGB

und meine RGB hat ja 6 Anschlüsse wo müssen die alle hin?


aber sonst .. danke :lol:
luckylu1
Hyper-User
Hyper-User
Beiträge: 1405
Registriert: So, 29.04.07, 05:11
Wohnort: berlin

Sa, 28.07.07, 18:12

das ist der komplette untere teil, einfach austauschen^^, das musst du natürlich für jeden teil(kanal) machen.

die led im plan steht dabei stellvertretend für eine farbe! davon kannst du, abhängig von der betriebsspannung,
deine kombinationen anschliessen.

als kleine hilfe, denke einfach der kollektor des darlington-transistors sei minus^^


1856_sound_to_light_power_endstufe01_1.jpg
Zuletzt geändert von luckylu1 am Sa, 28.07.07, 18:29, insgesamt 1-mal geändert.
Benutzeravatar
Scorpion
Ultra-User
Ultra-User
Beiträge: 918
Registriert: Fr, 20.07.07, 13:07

Sa, 28.07.07, 18:19

ahh .. ok das leuchtet ein^^

dann kommt dieser signalanschluss von dir an mein + pol der NF , dein -Ub an den Minuspol , das +Ub an den Pluspol der stromquelle und was mach ich jetzt nochmalmit dem ++Ub? das ist wohl da dass ich die RGB mti verschiedenen spannungen anfahren kann odeR? aber wo schließ ich das an oder wie ?

und dann ist da immernoch meine RGB mit ihren 3 aus/eingängen^^ die LED in dr schaltung hat ja nur + und - ...
luckylu1
Hyper-User
Hyper-User
Beiträge: 1405
Registriert: So, 29.04.07, 05:11
Wohnort: berlin

Sa, 28.07.07, 18:57

oh mann, langsam wirds teuer *g*

die schaltung hier ist für 9V (12V) ausgelegt, das reicht auch. dieser teil der schaltung sollte mit gut gesiebter
oder stabilisierter spannung betrieben werden, ansonsten könnten brummeinstreuungen oder spannungsschwankungen die funktion beeinträchtigen. da dieser teil aber nur eine geringe leistung benötigt, ist der aufwand zur stabilisierung und oder siebung recht moderat. die zweite betriebsspannung liegt mit dem minuspol der ersten parallel und die + +spannung kann deinem bedarf angepasst werden! wenn du zb. am ausgang 10 rote leds anschliessen willst, brauchst du 10 x 3V = 30V + etwas für den widerstand und etwa 2,5V für die emitter-kollektor-strecke des darlington transistors, insgesamt wären das etwa 35V. bei nur 9 leds, benötigst du nur 32V. damit kannst du alle leds einer farbe bequem hintereinander schalten und benötigst nur einen widerstand, damit verbessert sich dein wirkungsgrad und dein siebaufwand für die ledspannung könnte minimal ausfallen. theoretisch (bei entsprechenden kenntnissen) könntest du auch mit 300V (oder mehr) arbeiten und so 100 leds in reihe schalten.
achtung! die transistor-verlustleistung kann dabei sehr hohe werte annehmen, der muss also entsprechend gekühlt werden! da es transistoren mit 500W verlustleistung gibt und auch ein weiterer ausbau möglich ist, wären pro kanal bis mehrere 1000W zu steuern. da dann allerdings zu hohe wärmeverluste auftreten würden, empfehle ich diese schaltung bis max. 50W zu steuernde leistung je kanal. dabei gilt, je mehr leds in reihe geschaltet sind, desto besser der wirkungsgrad. wenn du dich entschieden hast, berechne ich das auch ganz konkret und gebe dir tips zu den bauteilen, paar creds + versand und ich schicke dir alles, es gibt ja fast nix, was ich nicht habe.^^
Antworten