RGB-Spardose

Anleitungen für "hausgemachte" LED Projekte

Moderator: T.Hoffmann

Antworten
A.E.
Mega-User
Mega-User
Beiträge: 183
Registriert: Mo, 06.10.08, 23:21

Mi, 22.06.11, 12:20

Ich möchte euch heute mein neustes Projekt vorstellen, die Taufgeschenke für meine Nichte und meinen Neffen, in Form von zwei RGB-Spardosen.
Zu meinen selbstgesetzten Vorgben:
-Die Spardose muss Interesse bei den Kindern wecken
-Sie muss einiges aushalten können
-Sie muss Elternfreundlich sein

Interesse soll durch das Einstellen der Lichtfarbe bei den Kindern geweckt werden.
Damit das Gehäuse nicht gleich zerbricht wird eine Wandstärke von 15mm gewählt.
Damit ich meine Schwester nicht immer hinter ihren Kindern hinterher räumen/ausschalten muss, habe ich mich dazu entschlossen, eine Abschaltautomatik zu realisieren.

Hier mein Entwurf wie die Objekte später aussehen sollen.
comp01RGB-Spardose.jpg
comp01RGB-Spardose.jpg (30.63 KiB) 12179 mal betrachtet
Sämtliche Potis und Taster werden versenkt, sodass der Sparwürfel auch mal herunterfallen kann.

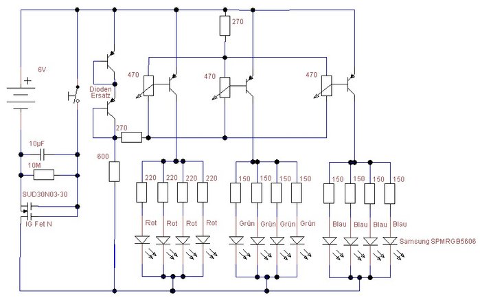
Die Anzeit(1,5min) wurde durch einen N-Channel Fet, einem hochohmigen Widerstand(20M), einen Kondensator(10µF) und einen Taster realisiert.
Um die Potis zu schonen habe ich eine Schaltung mit indirekter Dimmung über einen Transistor gewählt.
Damit über den gesamten Einstellbereich der Potentiometer gedimmt werden kann, würde "Vor- und Nachwiderstände" vor und nach die Potis gesetzt.
comp02Schaltung-RGB-Spardose.jpg
comp03Bestückungsplan-RGB-Spardose.jpg
comp03Bestückungsplan-RGB-Spardose.jpg (79.5 KiB) 12179 mal betrachtet
comp04Verdrahtungsplan-RGB-Spardose.jpg
comp04Verdrahtungsplan-RGB-Spardose.jpg (100.9 KiB) 12179 mal betrachtet
Nun ein paar Bilder zu dem mechanischen Aufbau.
comp05Saegen.jpg
comp05Saegen.jpg (63.53 KiB) 12179 mal betrachtet
comp06LochSchneiden.jpg
comp06LochSchneiden.jpg (49.56 KiB) 12179 mal betrachtet
comp07BatterieElektronikfach.jpg
comp07BatterieElektronikfach.jpg (58.13 KiB) 12179 mal betrachtet
comp08Deckelhalterung.jpg
comp08Deckelhalterung.jpg (49.55 KiB) 12179 mal betrachtet
comp09PlexiglasPolieren.jpg
comp09PlexiglasPolieren.jpg (56.5 KiB) 12179 mal betrachtet
Nachdem das Plexiglas(Endlighten) poliert worden war wurden die LEDs(Samsung SPMRGB5606) mit Sekundenkleber auf die Seite des Plexiglases geklebt und anschließend verkabelt.
Zum Schluss noch alles zusammengesetzt.
comp10Innen.jpg
comp10Innen.jpg (83.66 KiB) 12179 mal betrachtet
Hier nun ein paar Bilder aus dem Betrieb.

comp11Außen.jpg
comp11Außen.jpg (45.56 KiB) 12179 mal betrachtet
comp12Blau.jpg
comp12Blau.jpg (53.91 KiB) 12179 mal betrachtet
comp13HellViolett.jpg
comp13HellViolett.jpg (60.93 KiB) 12179 mal betrachtet
comp14Violett.jpg
comp14Violett.jpg (48.93 KiB) 12179 mal betrachtet
comp15Gelb.jpg
comp15Gelb.jpg (52.73 KiB) 12179 mal betrachtet
Weiter unten das Endergebnis.

Die Materialien für beide Würfel haben mich in etwa 40€ gekostet.

Das Feedback der beiden Kleinen war (akustisch) noch nicht ganz verständlich...
...aber das werde ich wohl in den nächsten Jahren verstehen. :)
Vielleicht erhalte ich ja von euch ein Feedback?
Zuletzt geändert von A.E. am Do, 21.07.11, 14:02, insgesamt 1-mal geändert.
Benutzeravatar
Achim H
Star-Admin
Star-Admin
Beiträge: 13067
Registriert: Mi, 14.11.07, 02:14
Wohnort: Herdecke (NRW)
Kontaktdaten:

Mi, 22.06.11, 13:40

Ich würde den Würfel noch ansteichen, dann sieht man das häßliche Multiplex nicht.
Das Leergewicht dürften auch einige Kilos sein. Wenn da erst einmal 5 Millionen drin sind, dann wiegt das Ding 'ne halbe Tonne.

Statt Batterien wären Akkus + Ladeelektronik sinnvoll gewesen. Um elternfreundlich zu sein, sollten Eltern die Akkus auch laden können. Zum Batterien wechseln muss man die Spardose aufmachen.
A.E.
Mega-User
Mega-User
Beiträge: 183
Registriert: Mo, 06.10.08, 23:21

Mi, 22.06.11, 14:19

Hallo Achim
danke für die Anmerkungen.
Zu dem Anstreichen: Was würdest du für eine Farbe nehmen, die Speichelfest und nicht Gesundheitsgefährdend ist?
Gewicht beträgt 1,3kg nicht gerade wenig, da hast du recht. Der Grund für die starken Multiplexplatten lag darin, dass die Potis versenkt werden sollten, sodass die Achsen beim Sturz nicht brechen.
Zu der Ladeelektronik und Entladungschutzelektronik: Darauf habe ich bewusst verzichtet, da mir das zu viel Aufwand war. Ich denke, dass die Batterien schon recht lange halten werden. (Auf voller Helligkeit fließen 240mA bei einer angenommenen Kapazität der Batterien von 2Ah kann man 333mal den Antaster betätigen bis die Batterien leer sind.)
johnson
Ultra-User
Ultra-User
Beiträge: 980
Registriert: Mi, 24.02.10, 14:10
Wohnort: Bayern

Mi, 22.06.11, 16:29

Hi A.E.,
na da kriegste doch auf jeden Fall Feedback. :wink:
Das ist echt mal ne ausgefallene Idee zum Basteln, das wäre auch was für mich (meine das Bastel). Meinen Kidis würde so etwas auch gefallen, aber erst muss mal das Dachgeschoß fertig werden. :?

So ne Farbe bekommst in jedem Baumarkt die für Kinderspielzeug geeignet ist, muss halt auch draufstehen. Zur Not kannst dich ja in nem Malergeschäft beraten lassen und wenns 5€ mehrer kostet ist es auch egal.
Aber mal ganz ehrlich, ich würds so lassen, anmalen kannst später immer noch, wenn die Kleinen dann deine Spardose zu schätzen wissen und nicht mehr durch die Gegend schleifen. :mrgreen:
Die Achse vom Poti hättest doch bestimmt auch abschneiden können, dann wäre auch ein etwas dünneres Multiplex gegangen.

gruß
johnson
A.E.
Mega-User
Mega-User
Beiträge: 183
Registriert: Mo, 06.10.08, 23:21

Mi, 22.06.11, 17:53

Hey Johnson

Danke für deine Tipps.
Das Problem mit der Achse des Potis ist, dass es schon fast zu "fummelig" ist die Achse zu drehen. Noch eine Kürzere Achse würde dieses Problem sicher nicht beheben. Ursprünglich wollte ich noch einen Drehknopf auf diese montieren, habe das dann aber gelassen, da ich Angst hatte, dass sich der Drehknopf doch einmal löst und verschluckt werden kann.

Gruß A.E.

p.s.
Weiterhin viel Erfolg bei deinem Dachausbau.
tommi
Mega-User
Mega-User
Beiträge: 130
Registriert: So, 03.10.10, 20:43
Wohnort: Wien

Mi, 22.06.11, 20:50

Lustige Idee! Mal was anderes und auch nicht soo über komplex dass es Nachmacher abschrecken könnte :)

Ein paar Anregungen hätte ich noch:
- Könnte man das Batteriefach nicht zumindest so anlegen dass es leichter von aussen zugänglich ist?
- Sollte die Box nicht nur leuchten wenn man was rein schmeisst? So freut man sich viel mehr wenn man etwas anspart bzw werden die Kinder frühzeitig zum Sparen konditioniert :D

Lg Tommi
Benutzeravatar
alexStyles
Auserwählter
Auserwählter
Beiträge: 2333
Registriert: So, 20.08.06, 16:51
Wohnort: Düsseldorf
Kontaktdaten:

Do, 23.06.11, 11:17

Schöne Idee. Tommi's Anregungen finde ich auch gut.
Lackiert hätte ich Sie auch....da gibts gute Farben für Kinderspielzeug geeignet sind auf Wasserbasis etc.

Das die Dose "so schwer" ist finde ich gut, so fällt das Teil wenigstens nich um....oder man stößt es unabsichtlich mal schnell runter.
Und es soll ja auch genug Geld hineingehen.

mfg lex
A.E.
Mega-User
Mega-User
Beiträge: 183
Registriert: Mo, 06.10.08, 23:21

So, 26.06.11, 14:08

Vielen Dank an Alle, die mir mit Ideen und Verbesserungsvorschlägen geholfen haben.
Ich habe nun den Sparwürfel in der Farbe Buche lasiert (DIN EN 71-3).
Damit die beiden Geschwister ihren Sparwürfel auseinander halten können habe ich der Spardose noch den Anfangsbuchstaben des jeweiligen Besitzers "gegeben".
Dazu habe ich mir eine Schablone mit dem jeweiligen Buchstaben ausgedruckt, ausgeschnitten(Cutter) und diese dann mit einem Klebestift an die vorgesehene Stelle befestigt. Anschließend wurde mit Acryllack (ebenfalls DIN EN 71-3) darüber gemalt. Hier das Resultat
comp17BucheLasurTag.jpg
comp17BucheLasurTag.jpg (62.13 KiB) 12045 mal betrachtet
Benutzeravatar
ryestone
Ultra-User
Ultra-User
Beiträge: 792
Registriert: Fr, 28.05.10, 16:57

Mi, 29.06.11, 12:22

Eine schöne Bastelei, das verdient ein paar Sterne.
A.E. hat geschrieben:Das Problem mit der Achse des Potis ist, dass es schon fast zu "fummelig" ist die Achse zu drehen. Noch eine Kürzere Achse würde dieses Problem sicher nicht beheben. Ursprünglich wollte ich noch einen Drehknopf auf diese montieren, habe das dann aber gelassen, da ich Angst hatte, dass sich der Drehknopf doch einmal löst und verschluckt werden kann.
Da wäre doch so ein Drehknopf mit Griffmulden wie man Ihn oft an Waschmaschinen usw. finden kann ideal:
drehknopf.jpg
drehknopf.jpg (3.71 KiB) 12008 mal betrachtet
O.Mueller
Moderator
Beiträge: 4089
Registriert: Do, 23.02.06, 15:08
Wohnort: Südbaden
Kontaktdaten:

Mi, 29.06.11, 12:47

Sehr schön gemacht, von mir gibts dafür 5*
A.E.
Mega-User
Mega-User
Beiträge: 183
Registriert: Mo, 06.10.08, 23:21

So, 06.07.14, 10:11

Mitlerweile haben die Sparwürfel ja gute Drei Jahre die Zwillinge begleitet.
Im Nachhinein war die Wahl der Wandstärke denke ich die richtige Entscheidung. Denn die beiden Würfel werden neben dem Betrachten des bunten Lichts auch dafür verwendet diese durch die Wohnung zu schieben und werden auch gerne mal als "Sprungturm" verwendet, bis jetzt ohne Schaden.
Was bis jetzt mangelhaft war, war lediglich eine verlorengegangene Mutter eines Potis. Dieses fiel dann natürlich in den Würfel hinein womit dann die Verdrahung ein wenig gelitten hatte, was aber schnell repariert war. Wenn ich die Würfel neuplanen würde, würde ich die Muttern der Potis im Holz versenken, damit diese im Zweifelsfall nicht so leicht mit der Hand gelößt werden können.
Das Verstellen der Helligkeit der einzelnen Farben geht doch einfach genug. Zumindestens habe ich bisher keine Beschwerden gehört und auch ich kann über die Handhabung in dieser Hinsicht mich nicht beklagen.
Zur Haltbarkeit der Batterien: Bis jetzt wurden diese keinmal ausgetauscht. Die Münzen (zusammengesammelt aus dem "Portemonnaie-Münzen-Übergewicht" der Eltern) wurden dagegen mehrfach entleert. Somit hält sich das relativ komplizierte Öffnen des Spar-würfels im Rahmen.

Ich hoffe ich kann mit der gesammelten Erfahrung Anderen weiterhelfen.
Vielen Dank nochmal für eure Anregungen und Kritik.
A.E.
Antworten