Suche Verstell-KSQ oder Alternativen

Schaltungen, Widerstände, Spannung, Strom, ...

Moderator: T.Hoffmann

Antworten
Jannes M-Sp
Mega-User
Mega-User
Beiträge: 113
Registriert: Mo, 06.11.06, 19:28
Wohnort: S-H
Kontaktdaten:

Di, 22.05.07, 23:03

Ich bin auf der Suche nach einer verstellbaren KSQ
  • Bedingungen:
  • Betriebsspannung ab 9V (8 Zellen; evtl. max 40 aus Arbeitschutzgründen)
  • Betriebsstrom (output) von 350mA bis 1A
  • hoher Wirkungsgrad fü Batteriebetrieb
  • muss nicht stufenlos sein
Meine bisherigen Ideen dazu:

1. Zwei Lumitronix KSQs im Wechsel (Wechselschalter) nutzen.
-Vorteile
--einfache Handhabung

-Nachteile
--teuer
--nur 2 Stromstärken möglich

2. 1000mA KSQ von Lumitronix mit einem ATtiny13 als Frequenzgeber.
im Outputkreis der KSQ wird per Transistor eine Frequenz (generiert durch einen Tiny 13) eingespeist. Durch die hohe An-/Ausfrequenz ist der durchschnittliche Stromfluss geringer.
-Vorteile
--Einfache Handhabung
--mehr als 2 Stromstärken
--günstig

-Nachteile
--Viel Experimentierarbeit
--Tiny kann nur mit ca 5V betrieben werden (wie versorgt man ihn also?)

3. Verstell-KSQ eines Fremndanbieters, oder Limitronix KSQ mit PWM
-Vorteile
--Sicher einfach für fachkundige

-Nachteile
--Ich hab absolut keine Ahnung und google hilft mir auch nicht wirklich weiter.



So, ein weiteres mal hoffe ich auf die Kreativität der Lumianer, hat ja schon oft genug geklappt! :)

Grüße
Jannes
DaCHRlS
Mega-User
Mega-User
Beiträge: 293
Registriert: Mo, 07.05.07, 10:44
Wohnort: Herne / NRW
Kontaktdaten:

Mi, 23.05.07, 00:17

Die Anforderungen passen zu 100 % auf die von luckylu erklärte und verbesserte KSQ in diesem Thread:

- hoher Wirkungsgrad
- komplett einstellbar
1856_pwm_mit_tl494_und_buz11_schaltplan_2.jpg

Sieh mal in den Thread, da ist wie gesagt von luckylu alles detailliert beschrieben...

GreetingZ
Chris
luckylu1
Hyper-User
Hyper-User
Beiträge: 1405
Registriert: So, 29.04.07, 05:11
Wohnort: berlin

Mi, 23.05.07, 02:27

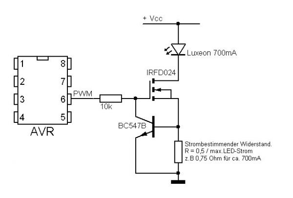
da diese schaltung erst ab 7v (herstellerangaben zum tl494) läuft, lege ich mal noch einen nach und verweise gleichzeitig auf den text zu der obigen schaltung.
1856_pwmluefterst_m_4093_u_buz11_schaltplan_1.gif
das hier entsprechend einfügen
1856_stromquelle_111_2.jpg
lässt sich mit entsprechenden einstellungen und 3 weiteren bauteilen zur verlustarmen "richtigen" pwm umrüsten.

da sich das ganze auch mit 3v ttl typen aufbauen lässt (der nfet muss entsprechend ausgewählt werden! L-typ)
bin ich mal gespannt,ob das einer toppen kann.^^ 8)
Jannes M-Sp
Mega-User
Mega-User
Beiträge: 113
Registriert: Mo, 06.11.06, 19:28
Wohnort: S-H
Kontaktdaten:

Mi, 23.05.07, 08:27

danke, da muss ich mich jetzt erstmal reinlesesn, mal schaun ob ich irgendetwas davon checke :D
Jannes M-Sp
Mega-User
Mega-User
Beiträge: 113
Registriert: Mo, 06.11.06, 19:28
Wohnort: S-H
Kontaktdaten:

Mi, 23.05.07, 21:45

Was haltet ihr denn von meinem ersten Vorschlag, ist da irgendwo ein Denkfehler drin?
DaCHRlS
Mega-User
Mega-User
Beiträge: 293
Registriert: Mo, 07.05.07, 10:44
Wohnort: Herne / NRW
Kontaktdaten:

Do, 24.05.07, 20:48

@Lu: Hab jetzt gerade nicht genug Zeit mir tiefer Gedanken dazu zu machen...wo willste denn mit dem Atmel hin? Das Snippet alleine reicht doch schon für nen vollwertigen PWM-Betrieb!?

@Jannes: Deine Lösung 2 ist auch schon supi soweit, in die Richtung geht auch mein ursprünglich skizzierter Ansatz von Lu, nur eben ohne µC ... un Lu's "Nachschlag" würde dann bei Integration des Snippets nen AVR enthalten... Die stabile und gesiebte Betriebsspannung besorgst Du dem AVR mittels zweier Kondensatoren, einem Elko und einem Schaltregler (zum Beispiel 7805 als Standardbeispiel in fast jedem AVR Tutorial) aus Deiner primären Versorgung, die auch die LED versorgt... Das Experimentieren bleibt Dir dann im Gegensatz zu einer reinen Hardwarelösung natürlich auf der Softwareseite, das ist schon klar... gegen Deine Lösung 1 spricht der als Bedingung skizzierte hohe Wirkungsgrad, dann kannst Du auch direkt eine einzelne "normale" KSQ mit schaltbarem Ausgang bauen, die dann eben nicht "energieoptimiert" ist...
Jannes M-Sp
Mega-User
Mega-User
Beiträge: 113
Registriert: Mo, 06.11.06, 19:28
Wohnort: S-H
Kontaktdaten:

Do, 07.06.07, 16:59

Ich glaube ich probiere die Idee 2 mal aus, aus Spaß an der Freude (oder am Basteln).

Danke für Eure Hilfe!
Lt. Tuvok
Mini-User
Beiträge: 7
Registriert: Mi, 25.07.07, 13:18

Mi, 25.07.07, 13:32

Hallo,

ich plane im Moment meine Zimmerbeleuchtung, die ich gerne komplett mit Luxeon Rebels realisieren würde, und such nun eine KSQ an der ich alle Rebels gleichzeitig betreiben (ich rechne da so mit 15 - 20A :shock: ). Da ich das Licht aber mit einer PWM-Steuerung versehen möchte bin ich unsicher wie ich das mit einer getakteten KSQ realisieren soll. Für diesen Fall wäre eine analoge KSQ wesentlich einfacher zu Handhaben (wenn auch auf Grund der hohen Verluste völlig irrational). Die PWM arbeitet mit 125Hz.

Ansich gefiel mir ja die Idee mit dem Avr und dem Mosfet ganz gut, doch leider liegt hier wie bei allen anderen KSQ die gefunden habe, ein Widerstand im Hauptstromkreis. Und bei 20A müsste das schon ein ganz schöner Klopper sein. Zudem würde ich die KSQ gerne mit einem Trimmer nachjustieren können (da dürfte ein 0,75W Präzisionstrimmer wohl kaum reichen :lol: ).

Tja nun wende ich mich hoffnungsvoll an euch, ihr scheint ja ne Menge Ahnung von der Materie zu haben. Ich bin für jeden Lösungsvorschlag dankbar!

thx
Lt. Tuvok
Zuletzt geändert von Lt. Tuvok am Mi, 25.07.07, 23:20, insgesamt 1-mal geändert.
luckylu1
Hyper-User
Hyper-User
Beiträge: 1405
Registriert: So, 29.04.07, 05:11
Wohnort: berlin

Mi, 25.07.07, 14:14

bevor ich hier noch etwas zu sagen kann, müsstest du mal skizzieren, wie die leds geschaltet werden sollen und mit welcher spannung du arbeiten willst, deine angabe, von 8V bis 40V ist mir etwas ungenau^^

40V am ausgang wären schon recht brauchbar, da du dann ja mehrere leds in reihe schalten kannst, wieviele davon willst du denn betreiben? dabei sind viele recht wichtige überlegungen nur an hand der konkreten aufgabenstellung
machbar. also, let´s go
Lt. Tuvok
Mini-User
Beiträge: 7
Registriert: Mi, 25.07.07, 13:18

Mi, 25.07.07, 14:35

Wow, mit so einer schnellen Antwort hab ich gar nicht gerechnet! Hab das ganze nochmal durchgerechnet und würde so auf 30 Rebels kommen, von denen ich jeweils 3 in Reihe schalte. Der Strom ist also doch nicht so groß wie voererst angenommen :roll: . Wenn ich alle Leds mit etwa 700mA betreibe komme ich also auf etwa 7 Ampere ingesamt (10 3er Module x 700mA).

Betreiben wollte ich das ganze an einem ATX-Netzteil das ich hier noch rumliegen hab. Das liefert auf der 12V-Schiene 18A, sollte also nach der obigen Berechnung hinhauen. Oder gibt es irgendwelche Nachteile bei Computernetzteilen?

Für die PWM-Ansteuerung hab ich an ein solches DMX-Interface gedacht:

http://dmx4all.de/shopx/product_info.ph ... rface.html

Da hab ich dann auch noch ein paar Kanäle für andere Spielereien frei. :)

So sähe das ganze dann aus:

Bild

Lt. Tuvok
luckylu1
Hyper-User
Hyper-User
Beiträge: 1405
Registriert: So, 29.04.07, 05:11
Wohnort: berlin

Mi, 25.07.07, 15:49

hab mir das dmx modul mal angesehen, die beschreibung ist ja recht dürftig, wenn ich das richtig verstanden habe,
könnte damit eine konstantstromquelle direkt angesteuert werden. allerdings, so wie du das mit den leds gezeichnet hast, leuchten die leds zwar aber eventuell mit verschiedener helligkeit, deswegen müsste zusätzlich
in jeden led zweig ein kleiner widerstand zur symmetrierung, das verringert deinen wirkungsgrad aber nicht sehr stark.
Lt. Tuvok
Mini-User
Beiträge: 7
Registriert: Mi, 25.07.07, 13:18

Mi, 25.07.07, 23:09

Ok das mit dem Widerstand klingt einleuchtend, immerhin sind ja immer gewisse Fertigungstoleranzen da, die ausgeglichen werden müssen. Und die Leitungswiderstände müssen auch beachtet werden.
Schaltung sähe dann grob so aus:

Bild

Zu dem Ic gibts auch noch ein Extra Datenblatt wo es etwas nähere Infos gibt:

http://dmx4all.de/shopx/media/datasheet_dmx3309.pdf

Kann auch sein dass ich auf den IC hier ausweiche:

http://dmx4all.de/shopx/media/datasheet_dmx3348.pdf

Der hat ein paar mehr Ausgänge, wodurch ich noch einige kleinere RGB-Steuerungsaufgaben damit verknüpfen könnte. Ausgangskennwerte sind aber soweit gleich, sollte also kein Unterschied machen.

Danke für deine Unterstützung luckylu1
Wüsste nicht was ich ohne dich machen würde :oops:

Lt. Tuvok
Zuletzt geändert von Lt. Tuvok am Fr, 27.07.07, 20:55, insgesamt 1-mal geändert.
luckylu1
Hyper-User
Hyper-User
Beiträge: 1405
Registriert: So, 29.04.07, 05:11
Wohnort: berlin

Do, 26.07.07, 03:54

ja, so soll das aussehen mit den widerständen, den wert kannst du recht einfach ermitteln, alle zweige an die gleiche niedrige spannung anschliessen und eine halbe stunde "warmlaufen lassen dabei sollte die kühlung schon so erfolgen, wie später beabsichtigt, dazu im kalten und im warmen zustand an allen zweigen über den leds und den widerständen die spannung messen, wenn du das bei allen mit verschiedenen wiederständen (strömen) machst und das gemessene in eine grafik einzeichnest , kannst du dann den erforderlichen minimalwert recht gut abschätzen, um das
noch besser zu symmetrieren, könntest du bei den jeweils höchsten und niedrigsten spannungen an den leds der einzelzweige ein paar leds austauschen, viel messen unter annähernd gleichen bedingungen, kann deine erforderlichen widerstände recht klein werden lassen(o,1ohm) dadurch lässt sich dann der gesamtwirkungsgrad gut optimieren.
Lt. Tuvok
Mini-User
Beiträge: 7
Registriert: Mi, 25.07.07, 13:18

Do, 26.07.07, 12:30

Gut,um das ausmessen der Widerstände kann ich mich ja erst dann kümmern, wenn die KSQ soweit fertig zum Betrieb ist. Aber da hab ich ja wie gesagt meine Probleme mit, da es bei den Strömen schon besser eine getaktete KSQ sein sollte.

Lt. Tuvok
Lt. Tuvok
Mini-User
Beiträge: 7
Registriert: Mi, 25.07.07, 13:18

Sa, 28.07.07, 15:48

Soo,
hab mich jetzt mal ein weinig mit getakteten KSQ auseinandergesetzt und habe festgestellt, das im Ausgansstromkreis immer eine Spule liegen muss, die die Stromspitzen glättet. Daraufhin hab ich mich auf die Suche nach Spulen gemacht, die 7A aushalten. Tja leider war das Ergebis nicht allzu zufriedenstellend, denn alle Spulen mit einer ausreichenden Stromangabe liegen im Bereich von wenigen µH.

Allerdings bin ich jetzt der Meinung das diese Induktivität für diesen Anwendungszweck nicht ausreichen würde.

Lieg ich da mit meiner Vermutung richtig, bzw. kann man das irgendwie ausrechnen?

thx
Lt. Tuvok
luckylu1
Hyper-User
Hyper-User
Beiträge: 1405
Registriert: So, 29.04.07, 05:11
Wohnort: berlin

Sa, 28.07.07, 16:09

die grösse der induktivität hängt von der schaltfrequenz ab, google doch mal nach sprut und schaltregler^^
Benutzeravatar
jm2_de
Hyper-User
Hyper-User
Beiträge: 1188
Registriert: Sa, 06.01.07, 01:26

Sa, 28.07.07, 16:17

Wäre vieleicht auch mal nicht schlecht wenn Du mal genauer beschreibst was Du da eigentlich
für ein Ding bauen willst, denn was nützt die Theorie wenn sie nachher nicht praktisch anwendbar ist.

1288_frage_1.jpg
Lt. Tuvok
Mini-User
Beiträge: 7
Registriert: Mi, 25.07.07, 13:18

Sa, 28.07.07, 17:16

Hab ich eigentlich schon etwas weiter oben beschrieben:

Ich möchte eine Raumbeleuchtung mit Luxeon Rebels realisieren und diese über eine Konstantstromquelle betreiben, die es in den Ausmaßen aber nicht zu kaufen gibt. Nun geht es darum eine KSQ zu konstruieren, die genügend Strom liefert um eben diese Rebels zu betreiben. Um die Verluste gering zu halten, sollte es am Besten eine getaktete KSQ sein, was sich aber als wesentlich schwieriger erweist als gedacht.

Vielleicht wäre es doch einfacher einfach 10 fertige Konstantstromquellen zu kaufen :roll: . Schon alleine die richtige Induktivität zu finden ist für mich ein riesiges Problem. Da blick ich auch bei den ganzen Schaltreglern von sprut nicht mehr wirklich durch. Ist ne super Seite, aber um da einen Überblick über die ganzen Faktoren zu kriegen, die beachtet werden müssen, braucht es schon ne Menge Know-How(welches ich leider nicht besitze).

Oder sollte ich doch auf eine lineare KSQ ausweichen? Immerhin werden die Verluste auch da kaum über 18W ( 12V -(3,15V x 3) x 7A = 17,85W ) gehen und die ist wesentlich einfacher im Aufbau.

Danke für eure Unterstützung

Lt. Tuvok
luckylu1
Hyper-User
Hyper-User
Beiträge: 1405
Registriert: So, 29.04.07, 05:11
Wohnort: berlin

Sa, 28.07.07, 19:16

mmmm, was ich nicht verstehe, du erklärst hier dein problem und liest dir nichtmal alles auf der seite richtig durch! wenn du fragen hast, dann frage, nachdenken solltest du trotzdem vorher.

noch 2 hinweise, die drosseln dienen nicht zur glättung sondern zur energiespeicherung.
es lassen sich auch spannungswandler ohne drosseln bauen.
weiter oben ist so ein beispiel zu sehen und diese variante lässt sich bei entsprechender auslegung auch mit einem dmx signal ansteuern.
joerg.b
Super-User
Super-User
Beiträge: 82
Registriert: Do, 05.07.07, 19:30

So, 29.07.07, 02:08

Mit einer Taktfrequenz von 125 Hz brauchst Du zur Stromglättung riesige Induktivitäten. Wenn Du eine getaktete Stromregelung realisieren willst solltest Du eher im Bereich von größer 125 kHz denken. So ein Schaltregler ist nichts für Anfänger, deswegen würde ich Dir folgende Lösung vorschlagen:

1. Du nimmst in jeden LED Zweig einen Widerstand von (12V - 3 x 3,15V) / 700 mA = 3,6 Ohm. Der Widerstand muß 3,6Ohm x 0,7A x 0,7A = 1,8W abführen, d.h. Du benötigst einen 2Watt Typ.

2. Jetzt kannst Du die Helligkeit über einen MosFet, der an die PWM direkt angeschlossen wird regeln.

3. Die Schaltung verheizt zwar ungefähr 20% der Energie in den Widerständen, dafür bekommst Du sie aber sicher realisiert. Wenn Du die Widerstände noch etwas kleiner wählst kannst Du auserdem den Wirkungsgrad noch etwas steigern.

4. Das ganze sieht dann so aus:
2141_IMG_1.jpg
Lt. Tuvok
Mini-User
Beiträge: 7
Registriert: Mi, 25.07.07, 13:18

So, 29.07.07, 13:06

Hallo joerg.b
genau so werd ichs warscheinlich machen, denn immerhin ist 3,15V schon der kleinste Wert mit dem man rechnen kann. Wenn man mal ins Datenblatt auf Seite 15 guckt:

http://www.*********/produkt-pdf/luxe ... _Rebel.pdf

Kann man sehen, das die ja bei 700mA schon 3,4V benötigen. Das heißt die Verluste sind nochmals geringer.

PR = 12V - (3 x 3,4V) x 700mA = 1,26W

Vielen Dank

Lt. Tuvok
philuba
Mini-User
Beiträge: 3
Registriert: Do, 22.11.07, 00:37

Sa, 24.11.07, 00:19

luckylu1 hat geschrieben:
1856_stromquelle_111_2.jpg
Ich gebe gern und offen zu dass ich nen Greenhorn bin, zumindestens was Bauteile beschaffen angeht...

woher in bekomme ich bitte 0,5 Ohm Widerstände ?
Bei Reichelt gibts wohl unter 1 Ohm nichts.
Und wenn ich mich nicht verrechnet habe, dann brauch ich für 1A Strom einen 0,5 Ohm Widerstand...

evtl bin ich auch zu müde und steh auf der Leitung bzw seh se einfach nich ;) hmm

Und wenn ich schon dabei bin Metal oder Kohleschicht ?!

Hat jemand hier die obige Schaltung von luckylu1 mal nachgebaut oder die aus dem anderen oben angegebenen Thread ?! ... Würde mich mal interessieren !

Danke für eure Bemühungen
Benutzeravatar
Achim H
Star-Admin
Star-Admin
Beiträge: 13067
Registriert: Mi, 14.11.07, 02:14
Wohnort: Herdecke (NRW)
Kontaktdaten:

Sa, 24.11.07, 03:45

woher in bekomme ich bitte 0,5 Ohm Widerstände ?
Entweder
als Widerstand kaufen (bei Conrad oder Reichelt irgendwie nicht erhältlich) oder
aus Widerstandsdraht selber wickeln (zum Beispiel: 5cm von einem Draht mit 10 Ohm/Meter) oder
2 Stück 1 Ohm-Widerstände parallel schalten.

mfg Achim
philuba
Mini-User
Beiträge: 3
Registriert: Do, 22.11.07, 00:37

Sa, 24.11.07, 08:33

Achim H hat geschrieben:
woher in bekomme ich bitte 0,5 Ohm Widerstände ?
Entweder
als Widerstand kaufen (bei Conrad oder Reichelt irgendwie nicht erhältlich) oder
aus Widerstandsdraht selber wickeln (zum Beispiel: 5cm von einem Draht mit 10 Ohm/Meter) oder
2 Stück 1 Ohm-Widerstände parallel schalten.

mfg Achim
Hey Achim,

danke dir für deine schnelle Antwort...
Mit Parallelschaltung hatte ich auch schon überlegt...
Aber es kann doch nicht sein dass es keine < 1 Ohm bei C und R gibt ... naja anscheinend warens nich meine Augen ...
Ich seh mich schon wickeln hehe

Gruss Phil
Borax
Star-Admin
Star-Admin
Beiträge: 12243
Registriert: Mo, 10.09.07, 16:28

So, 25.11.07, 14:01

Doch, Widerstände <1Ohm gibt es beim C,
z.B.: http://www.conrad.de/goto.php?artikel=417130

und beim R (allerdings nur als relativ 'dicke' 2W Version):
http://www.reichelt.de/?;ACTION=2;LA=3; ... 64ab66d23f
Antworten