Frontblitzer für den Keller

Fragen zu Schaltungen, Elektronik, Elektrik usw.

Moderator: T.Hoffmann

Benutzeravatar
MichaelSEF
User
User
Beiträge: 16
Registriert: Sa, 24.11.07, 09:30
Wohnort: Ostholstein
Kontaktdaten:

Mo, 25.02.08, 17:36

Hallöchen Liebe Gemeinde,

ich habe vor, so eine Art Flash-Blaulicht (sowas hier: http://youtube.com/watch?v=tqxn4snxfcs ) nur halt für den Keller als Partylicht. Jetzt meine Frage:

Was brauche ich dazu konkret und WO kann ich es bekommen (egal ob Conrad oder Reichelt oder...)?
Ich will das ganze ungefähr so 20-30 LEDs mit 12V betreiben. Die Blinkfolge soll am besten sehr schnell sein.

Bitte um Eure hilfreichen Antworten ;-)
Raidon
Super-User
Super-User
Beiträge: 83
Registriert: Do, 07.02.08, 20:54
Kontaktdaten:

Mo, 25.02.08, 19:30

http://www.moddingtech.de/tut_ledstrobo ... stroboskop
hier eine Schaltung von einem Blitzer nur ist da die Frage ob man den auf 20 - 30 LEDs erweitern kann, geht bestimmt nur weiß ich da nicht wie. Die Schaltung ist von langsamen blinken bis schnelles blitzen einstellbar über den Poti ist echt nice die schaltung Teile bekommst wie beschrieben bei Reichelt.
Benutzeravatar
Volker K.
Site Admin
Site Admin
Beiträge: 746
Registriert: Mo, 14.08.06, 16:01

Mo, 25.02.08, 19:32

Die roten Streifen liegen an der Aufnahme oder? Am einfachsten schaltest du ein paar LED Cluster blau 9x6000mcd 20 33mm 12V hinter ein schnell schaltendes Relai.

Alternativ kannst du dir ein paar SuperFlux-LED Leiste blau 30x3000mcd 90 500mm 12V an einen Multifunktions RGB LED Controller mit Fernbedienung haengen :-)
Benutzeravatar
Ledinger
User
User
Beiträge: 20
Registriert: Sa, 23.02.08, 11:10

Mo, 25.02.08, 19:47

Am besten cluster selber bauen und mit zwei multivibratoren betreiben. den ne555 kann mal dafür gut verwenden. das ganze dann über einen transistor oder mosfet.
Benutzeravatar
Fightclub
Post-Hero
Post-Hero
Beiträge: 5114
Registriert: Mi, 01.03.06, 18:40

Mo, 25.02.08, 20:17

ich würde sagen das ganze über relais zu lösen ist ein wenig umständlich. Wäre so, als würde man versuchen mit einem Bagger ein Kartenhaus bauen wollen. Geht bestimmt, aber ist ein wenig umständlich ;)

Am sinnvollsten ist in diesem Zusammenhang ein Transistor oder MosFET.

Der in der Modding-Tech-Schaltung integrierte Transistor schaltet max. 100mA, also ausreichen für 5-LED reihen => 15 LEDs.

Wenn du mehr LEDs schalten willst musst du lediglich den Transistor ersetzen.
Benutzeravatar
Volker K.
Site Admin
Site Admin
Beiträge: 746
Registriert: Mo, 14.08.06, 16:01

Mo, 25.02.08, 22:03

Hmm wie bekommt man mit einem Transistor der nicht rueckgekoppelt ist einen Blinkeffekt hin?

Und wuerde sowas nicht mindestens mit ein paar hundert MHz schwingen? Hatte zuerst auch an sowas gedacht aber wie gesagt ist weng art hochfrequent :?

Edit:
Ausserdem machen Transistoren nicht so schoene Klackgeraeusche :-D
Benutzeravatar
Crossfire
Hyper-User
Hyper-User
Beiträge: 1059
Registriert: Di, 30.10.07, 11:44
Wohnort: Filderstadt
Kontaktdaten:

Mo, 25.02.08, 22:37

kann man jetzt bei der schaltung von denen 15 leds anschließen? oder nur 4? weil die haben da doch 4 gesagt
Einleitung
Ein weiteres Tutorial für die Effekt-Schaltungs-Sammlung: Ein LED Stroboskop.
Jeder kennt wohl diese Stroboskopblitzer in Discos usw.
Diesen Effekt werden wir nun mit Hilfe dieser kleinen Schaltung mit LED´s erreichen, die Blitzfrequenz ist hierbei mit einem Poti stufenlos einstellbar. Die Grundidee stammt von http://home.berg.net/opering/projekte/33/.
Wir haben die Schaltung nur etwas verändert. Es läßt sich die Blitzgeschwindigkeit einstellen und sie ist für 4 LEDs gedacht.
Benutzeravatar
Fightclub
Post-Hero
Post-Hero
Beiträge: 5114
Registriert: Mi, 01.03.06, 18:40

Mo, 25.02.08, 22:39

Volker, wir wollen auch kein Flash-To-Klack sondern ein Flash-To-Hell :mrgreen:

habe die schaltung selber mit einer K2 getestet und funktioniert tadellos.
Benutzeravatar
MichaelSEF
User
User
Beiträge: 16
Registriert: Sa, 24.11.07, 09:30
Wohnort: Ostholstein
Kontaktdaten:

Di, 26.02.08, 06:29

Danke für die vielen Antworten.
Die Schaltungen von Modding-Tech sind mir bekannt, nur leider streikt mein Wissen über Elektronik dabei, irgendwas "einfach" auszutauschen.
Benutzeravatar
Fightclub
Post-Hero
Post-Hero
Beiträge: 5114
Registriert: Mi, 01.03.06, 18:40

Di, 26.02.08, 11:41

naja, anstelle des in der schaltung eingebauten transistors lässt du dir einen anderen mit mehr Leistung vorschlagen, schaust im Datenblatt nach wo bei dem neuen Collector, Emitter und Basis sind und dann verschaltest du den so wie in der Schaltung gezeigt.
Oben: Collector
Rechts: Basis
Unten: Emitter

Das wars =)
Raidon
Super-User
Super-User
Beiträge: 83
Registriert: Do, 07.02.08, 20:54
Kontaktdaten:

Di, 26.02.08, 16:34

Crossfire ich habe mir die Schaltung auch umgebaut habe insgesamt nur 3 x 10mm leds genommen und nur 9V also die kann man sich ja dann so umbasteln wie man sie braucht war ja nur als anreiz da. Das er schon mal weiß wie er es machen kann.

Mit den 10mm Leds ging das von mir gebastelte schon gut ab dafür das es nur 3 waren. will das mal sehen wenn das 15 sind oder so
Benutzeravatar
Crossfire
Hyper-User
Hyper-User
Beiträge: 1059
Registriert: Di, 30.10.07, 11:44
Wohnort: Filderstadt
Kontaktdaten:

Di, 26.02.08, 16:53

kann mir jmd sagen wie die schaltung mit einer royal blauen k2 aussehen würde wenn ich sie mit einer 7000mA/1000mA ksq betreibe? Außerdem würde es reichen wenn die Schaltung so wäre das man nicht einstellen kann wie schnell es blitzt sondern halt das es nur ziemlich schnell blitzt! (so schnell halt wie es normal ist für so stroboskope)
Und bitte sagt mir welche Bauteile ich dann genau brauch... (ich kenn mich da nicht aus... aber was nicht ist kann ja noch werden ;) ) Da ich bald bei pollin bestelle wäre es auch gut wenn es die bauteile da gibt...

Gruß Felix

[sorry wegen den vielen anforderungen es ist halt so das ich mich da nicht auskenne... leider]
Benutzeravatar
lithi
Hyper-User
Hyper-User
Beiträge: 1406
Registriert: So, 26.03.06, 16:49
Wohnort: Fuldabrück
Kontaktdaten:

Di, 26.02.08, 17:36

wie schon von fightclub geschreiben, weinfach den transistor tauschen. einfach nen leistungstransistor, achte aber darauf das es ein pnp-tranistor ist.
auf jeden fall einen der mehr strom aushält, als du benutzt.
kannste alles in dem jeweiligen datenblatt nachlesen.
eine typische strobogeschwindigkeit gibt es nicht da man die handelsüblichen strobos auch einstellen kann. benutz einfach nen poti und las den in der gewünschten stellung
Benutzeravatar
Crossfire
Hyper-User
Hyper-User
Beiträge: 1059
Registriert: Di, 30.10.07, 11:44
Wohnort: Filderstadt
Kontaktdaten:

Di, 26.02.08, 18:09

Kann mir jmd die bestell nummer von nem passenden transistor bei pollin geben? für ne k2 mit 700mA

Ich kenn mich da kein bisschen aus deshalb frag ich so dumm...

Muss ich sonst nix ändern?
Benutzeravatar
lithi
Hyper-User
Hyper-User
Beiträge: 1406
Registriert: So, 26.03.06, 16:49
Wohnort: Fuldabrück
Kontaktdaten:

Di, 26.02.08, 18:25

hier der link.der im kommentar wurde verkürzt
klick
Benutzeravatar
Mominik
Mega-User
Mega-User
Beiträge: 474
Registriert: Sa, 07.07.07, 18:20

Di, 26.02.08, 19:20

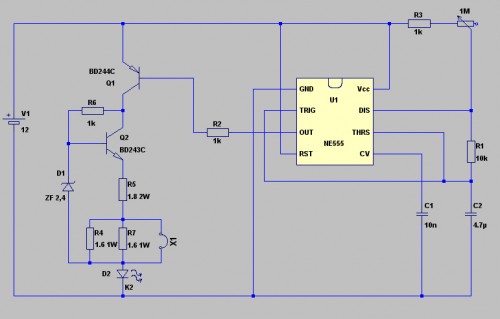
Habe mal ne Schaltung gebastelt, jedoch jetzt nach Crossis Wunsch... :oops:
blitzer 700-1000n.jpg
Wer die KSQ nicht benötigt, der entfernt alles unter dem Q1 und macht das hin, was er will :D
Zuletzt geändert von Mominik am Mi, 27.02.08, 10:07, insgesamt 1-mal geändert.
Benutzeravatar
Fightclub
Post-Hero
Post-Hero
Beiträge: 5114
Registriert: Mi, 01.03.06, 18:40

Di, 26.02.08, 19:51

habe die schaltung mit einem BD137 umgebaut, ging auch nicht schwer, funktioniert einwandfrei mit k2 habs selber schon ausprobiert.
Benutzeravatar
Crossfire
Hyper-User
Hyper-User
Beiträge: 1059
Registriert: Di, 30.10.07, 11:44
Wohnort: Filderstadt
Kontaktdaten:

Di, 26.02.08, 19:55

@ momo
ist das da ne ksq des alles unter q1, also zum selber machen? weil ich wollte es eigentlich mit einem widerstand machen aber wenn ichs so selbst machen kann ists auch ok, aber kann mir jmd die grafik beschriften was da was ist? also bei den widerständen weiß ich was was ist und ansonsten hab ich bei schaltplänen null ahnung! bin in der 9ten klasse gymnasium und da hab ich dieses jahr zum erstenmal was mit schaltplänen aber die sind nix... von wo soll ich dann die erfahrung haben? deshalb bitte net böse sein ;)

@ fightclub momo hat mir ne pm geschrieben das er die schaltung net gut findet weil da der ic kaputt gehen kann deshalb die andere...
Benutzeravatar
Mominik
Mega-User
Mega-User
Beiträge: 474
Registriert: Sa, 07.07.07, 18:20

Di, 26.02.08, 20:22

Ich habe die Schaltung wie sie war simuliert. Wenn das Poti auf 0 Ohm gestestellt wurde, ist ein Strom von über 1 A durch den NE555 geflossen. Das kann nicht gut für den sein, drum hab ich den 1kOhm Schutzwiderstand noch reingefummelt.

Ja Cross das ist eine KSQ und zwar eine der einfachsten.

Q1 und Q2 sind Transistoren, X1 ist ein Schalter. Ist dieser Geschlossen hast du 1000mA ist er offen hast du 700mA. D2 ist eine Z-Diode, die muss in Sperrrichtung betrieben werden. An ihr fallen immer 2,4Volt ab, am Q2 BE ca 0,7 und am Widerstand der Rest. Also liegen am R5 Bzw. am R5, R4 und R7 noch 1,7. 1,7V geteilt durch jeweils die Widerstandswerte geben in etwa den Strom, den du möchtest.

Natürlich hätte man die KSQ auch in den oberen Transistor integrieren können, nur dann wäre der umbau für andere nicht mehr so leicht.

Die Teile gibts alle bei Reichelt. darauf hab ich geachtet.

Für den Q2 benötigst du einen Kühlkörper. Am besten den mit dem niedrigsten W/K-Wert für TO220 den du findest.
Benutzeravatar
Crossfire
Hyper-User
Hyper-User
Beiträge: 1059
Registriert: Di, 30.10.07, 11:44
Wohnort: Filderstadt
Kontaktdaten:

Do, 28.02.08, 21:49

Danke Momi, aber was ist c1 und c2? (bitte pollin bestell nummer)
D1 ist auch ne z-diode? (auch pollin)
und des 1m ist ein potiontiometer mit 1mOhm oder?

Gibts die teile auch bei Pollin? (ich bestell da halt am Montag und als schüler bin ich froh wenn ich 5€ versandkosten spare)

Gruß Felix

Edit: wenns die sachen nicht bei pollin gibt gibts da dann auch noch alternativen dies bei pollin gibt? Ich schau gerade was es bei Pollin gibt, aber wie gesagt ich kenne mich da nicht aus und deshalb muss ich euch fragen

Edit2: Geht anstatt dem bd244c auch ein bd244a? (Best.Nr. 130 107)
Der Q2 ist ja der hier oder? (Best.Nr. 130 285)
Was für z-dioden brauche ich da?
Einfach irgentein schalter?
Der ne555 oder also der timer? (Best.Nr. 100 926 )

Ich glaube ich habe jetzt alles! Tut mir wirklich leid wegen den vielen fragen...
Benutzeravatar
Fightclub
Post-Hero
Post-Hero
Beiträge: 5114
Registriert: Mi, 01.03.06, 18:40

Do, 28.02.08, 22:18

Crossfire hat geschrieben:1. ist c1 und c2? (bitte pollin bestell nummer)
2. D1 ist auch ne z-diode? (auch pollin)
3. und des 1m ist ein potiontiometer mit 1mOhm oder?
4. Geht anstatt dem bd244c auch ein bd244a? (Best.Nr. 130 107)
5. Der Q2 ist ja der hier oder? (Best.Nr. 130 285)
6. Einfach irgentein schalter?
7. Der ne555 oder also der timer? (Best.Nr. 100 926 )
1. schonmal was von nem Kondensator gehört? ;) kein Elko sondern Kondensator.
2. D1 ist DIE z-diode, sonst seh ich da nämlich keine
3. dann ständ da 1m, da steht aber 1M, M = Mega
4. ja is jacke wie hose
5. Wenn da BD243C steht ist das kein BD244 :!:
6. Du kannst auch nen vergoldeten Schalter mit Elfenbein-Einsatz nehmen, tut nichts an der Wirkung
7. Na das will ich sehen wie du nen SMD-Timer verlötest :lol: Die Teile haben in etwa ein zehntel bis ein zwanzigstel der Breite eines 1Cent stücks und auf der fläche hast du dann noch 10 pins oder so :mrgreen:
Benutzeravatar
Crossfire
Hyper-User
Hyper-User
Beiträge: 1059
Registriert: Di, 30.10.07, 11:44
Wohnort: Filderstadt
Kontaktdaten:

Do, 28.02.08, 22:30

dann nehm ich wohl den vergoldeten schalter!

soll ich dann den hier nehmen? (Best.Nr. 100 913)
Ist ja kompatiböl

zu 2) q2 ist dann die k2 oder was?

@ fightclub tut mir ja leid aber ich kenne mich da nicht aus :|
Benutzeravatar
Fightclub
Post-Hero
Post-Hero
Beiträge: 5114
Registriert: Mi, 01.03.06, 18:40

Do, 28.02.08, 22:35

Crossfire hat geschrieben: soll ich dann den hier nehmen? (Best.Nr. 100 913)
Wäre ein top Ansatz Bild
Crossfire hat geschrieben:q2 ist dann die k2 oder was?
wie darf ich das denn jetzt verstehen?

Für meinen Geschmack sieht Q2 noch immer verdammt nach nem Transistor aus, dessen Typ auch nebenbei bemerkt danebensteht Bild
Benutzeravatar
Crossfire
Hyper-User
Hyper-User
Beiträge: 1059
Registriert: Di, 30.10.07, 11:44
Wohnort: Filderstadt
Kontaktdaten:

Do, 28.02.08, 22:39

sorry meinte d2!!


was für ne z-diode muss ich nehmen??? bitte von pollin (die hier? Best.Nr. 140 367 wenn du sagst 2,4v, weil die ist am nähesten oder auf was muss ich da achten?)
Benutzeravatar
Crossfire
Hyper-User
Hyper-User
Beiträge: 1059
Registriert: Di, 30.10.07, 11:44
Wohnort: Filderstadt
Kontaktdaten:

Sa, 01.03.08, 13:27

würde da kein elko gehen weil die kondensatoren gibts in der größe nicht bei pollin.
wenn ja würde der gehen? (Best.Nr. 120 172)

was für einen kann ich bei den 10n nehmen?

Und kann mir niemand sagen was für z-dioden ich brauche?

und was für einen potentiometer?
Antworten