Servus,
ich plane eine Platine die mir drei Kapazitive Schalter zurverfügung stellt mit den ich dann SuFu Leisten über ein MOSFET schalten kann.
Den Schaltplan hab ich schon fertig wär nur schön wenn jemand mal drüber schauen kann ob alles so okay ist.
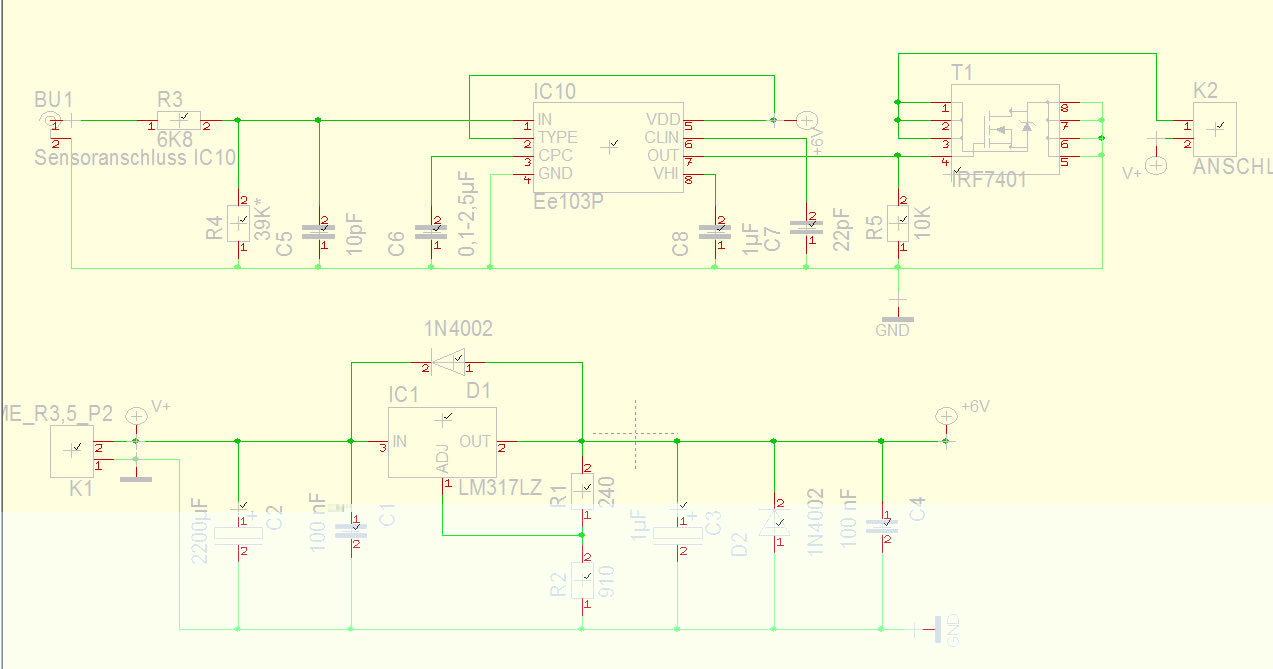
Unten ist die Spannungsversorgung und oben ist einer der drei Ee102P Schaltkreise mit dem MOSFET als n-Kanal.
Ein Datenplatt zum Ee102P gibt es hierhttp://www.edisen.de/cms/download_user/ ... Ee102P.pdf
Wo ich bedenken hab ob der LM317L, im Bild heißt er LM317LM, reicht und ob C2 notwendig ist. Und ob der MOSFET richtig beschaltet ist.
cu Martin
Hab das Bild mal auf den Forenserver geladen, damit das Layout nicht so gesprengt wird und es auch in ein paar Wochen noch da ist...MFG Beatbuzzer
3 Kapazitive Schalter mit 3 Ee102P
Moderator: T.Hoffmann
- Beatbuzzer
- Auserwählter

- Beiträge: 3177
- Registriert: Fr, 17.08.07, 11:02
- Wohnort: Alfeld / Niedersachsen
- Kontaktdaten:
Der LM317 reicht, da er ja nur den IC versorgen muss, die Leisten bekommen ihre eigene Versorgung. So sagt es zumindest der Plan und die Logik, weil sie ja mit 6V kaum leuchten.
Der FET ist ein bisschen falsch. Drain und Source sind nämlich vertauscht. D.h. der Anschluss, der an die Klemme geht, muss mit dem Anschluss, welcher nach Masse geht, getauscht werden.
Ob C2 notwendig ist, hängt von deiner Versorgung ab. Wenn da ein stabilisiertes Schaltnetzteil zum Einsatz kommt, kann der wesentlich geringer mit ebenfalls 1µF ausfallen. Ist da allerdings nur ein Trafo mit Gleichrichter vor, dann sollte er schon etwas größer sein, aber 2200µF sind bei der geringen Belastung hier übertrieben.
Der FET ist ein bisschen falsch. Drain und Source sind nämlich vertauscht. D.h. der Anschluss, der an die Klemme geht, muss mit dem Anschluss, welcher nach Masse geht, getauscht werden.
Ob C2 notwendig ist, hängt von deiner Versorgung ab. Wenn da ein stabilisiertes Schaltnetzteil zum Einsatz kommt, kann der wesentlich geringer mit ebenfalls 1µF ausfallen. Ist da allerdings nur ein Trafo mit Gleichrichter vor, dann sollte er schon etwas größer sein, aber 2200µF sind bei der geringen Belastung hier übertrieben.
Wozu die LM317 Schaltung? Im Datenblatt des Ee102P steht:
Zum Mosfet hat Beatbuzzer ja schon das meiste gesagt. Zwischen Out vom Ee102P und Gate vom Mosfet würde ich noch einen 100 Ohm Widerstand schalten. Die Gate-Source Strecke des Mosfet stellt beim 'Einschalten' quasi einen 0Ohm Widerstand dar (Kondensator). Da sollte man den Strom ein wenig begrenzen, damit der Ee102P-Ausgang nicht kurzgeschlossen wird.
Wenn Du also schon 5-9V zur Verfügung hast, brauchst Du die LM317 Schaltung nicht. Und falls es 12V sind, würde auch eine simple Zenerdiode + Vorwiderstand genügen. Die Versorgungsspannung am Ee102P wird nicht an VDD sondern an VHI angelegt. VDD ist die vom Ee102P selbst stabilisierte Spannung von 4V (siehe obiges Zitat). Der 1µ Kondensator C8 liegt dann zwischen VDD und Masse (siehe Datenblatt Seite 3)Er verfügt über einen integrierten Spannungsregler, der aus einer Versorgungsspannung von VHI = (4,7 ... 9) VDC eine stabilisierte IC – Betriebsspannung VDD = 4 VDC ableitet.
Zum Mosfet hat Beatbuzzer ja schon das meiste gesagt. Zwischen Out vom Ee102P und Gate vom Mosfet würde ich noch einen 100 Ohm Widerstand schalten. Die Gate-Source Strecke des Mosfet stellt beim 'Einschalten' quasi einen 0Ohm Widerstand dar (Kondensator). Da sollte man den Strom ein wenig begrenzen, damit der Ee102P-Ausgang nicht kurzgeschlossen wird.
Die Platine soll mit 12 V betrieben werden aus einem Netzteil und damit soll denn auch die LED leisten versorgt werden.
Dann reicht wie gesagt eine Zenerdiode (z.B. 7.5V) und ein 150 Ohm Widerstand auch. 'Die 317 Schaltung ist natürlich auch ok, aber hier schlicht und einfach nicht erforderlich. Um die Eingangsseite zu stabilisieren kann man noch einem Kondensator (~10µF) parallel zur Zenerdiode schalten, das sollte auch zum 'umladen' des Mosfet Transistors locker reichen.


